Реклама / ООО «ИЗОЛПРОЕКТ» / ИНН: 7725566484 | ERID: 2VtzquhXmku
IPB IPB
Проектирование, монтаж, наладка, сервис


Здравствуйте, гость ( Вход | Регистрация )

- Стандарт НП «АВОК» 7.11-2024
«Рекомендации по проектированию инженерных систем
дошкольных образовательных организаций»

АВОК в соц. сетях
ИНН: 7714824045 | erid: 2VtzqwzKQiU
> Повышение кпд печи нагрева
crashboy
сообщение 11.6.2015, 13:08
Сообщение #1





Группа: New
Сообщений: 1
Регистрация: 10.6.2015
Пользователь №: 270341



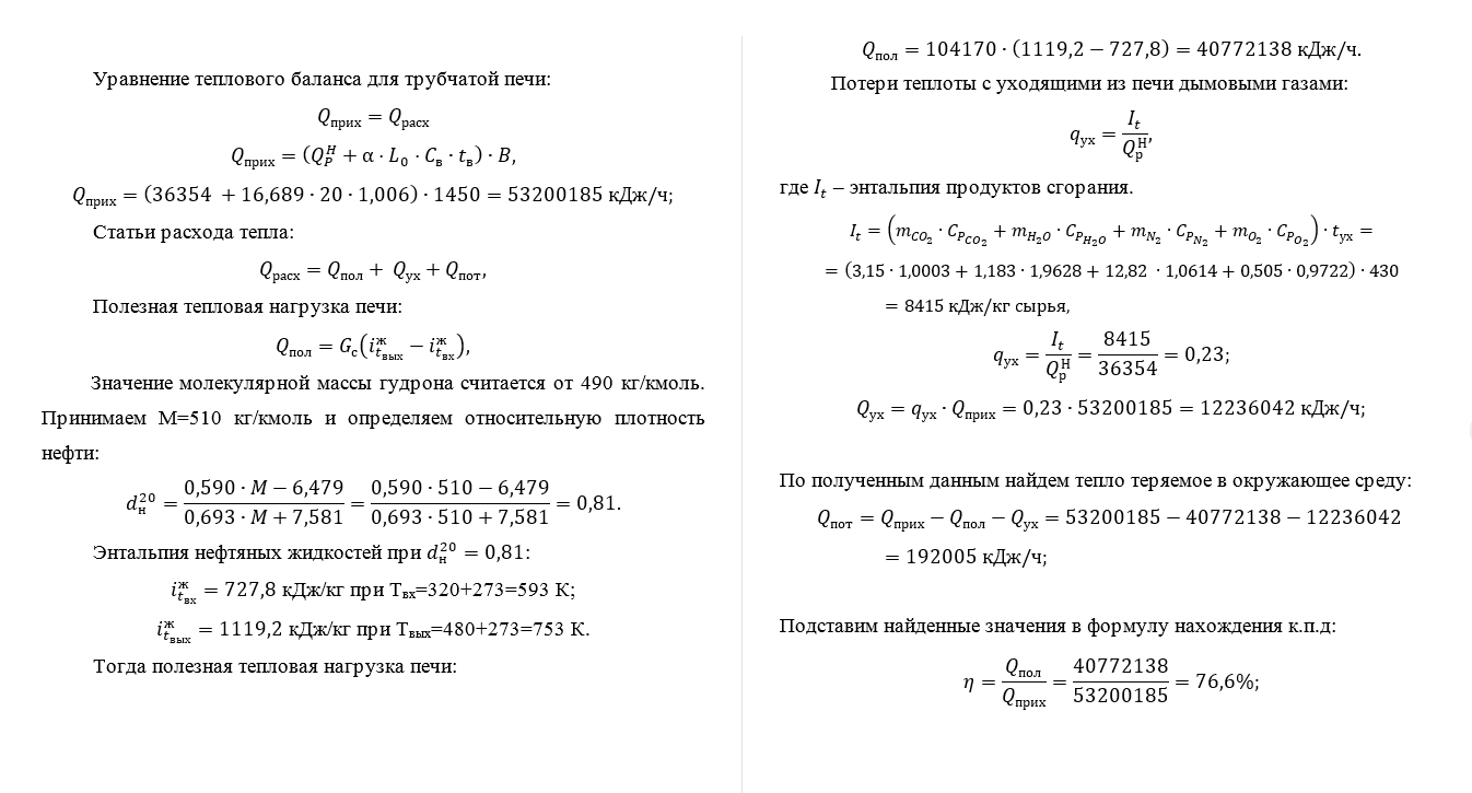
Помогите, пожалуйста с такой задачей: имеется трубчатая печь подогрева гудрона. Необходимо рассчитать на сколько повысится кпд, за счет увеличения подачи топлива на 5%. Тепловой баланс посчитал, кпд нашел. Проблема в том, что с увел расхода топлива растут и потери и кпд остается на месте. Как правильно посчитать?

Сообщение отредактировал crashboy - 11.6.2015, 13:09
Эскизы прикрепленных изображений
Прикрепленное изображение
 
Вернуться в начало страницы
 
+Ответить с цитированием данного сообщения



Добавить ответ в эту темуОткрыть тему
1 чел. читают эту тему (гостей: 1, скрытых пользователей: 0)
Пользователей: 0

 

Реклама
ООО «Арктика групп» ИНН: 7713634274




Реклама: ООО «СибСтронг» | ИНН 6670013662 | ERID: 2VtzqvdgiCU

ООО «УНИСПЛИТ» ИНН: 6453155081 erid:2VtzqwGt2gw
Реклама: ООО «СЛ-ЛАЗЕР» ИНН 7727447267 | erid: 2VtzqvY3G2W

Реклама: ООО «НовоКС» | ИНН 6330071530 | erid: 2VtzqwMVijq
Последние сообщения Форума






RSS Текстовая версия Сейчас: 9.11.2025, 9:40
Политика ООО ИИП «АВОК-ПРЕСС» в отношении обработки персональных данных