Диспетчеризация контроллеров Carel |
|
|
|
8.7.2016, 8:04
|
Группа: New
Сообщений: 5
Регистрация: 30.6.2016
Пользователь №: 300383

|
Доброго времени суток! Проблемка такая: под нашим контролем находится множество установок VTS и Rosenberg с контроллерами Carel около 70 штук а так же несколько чиллеров, все распределены по венткамерам, в достаточно приличном расстоянии друг от друга. Задача заключается в том, чтобы диспетчеризовать установки.Контроллеры PCO3 и PCOxs поддерживают modbas. Кто сталкивался с таким или имеет какой либо опыт, поделитесь пожалуйста, распишите что да как, для чайника
Сообщение отредактировал Kolotushkin - 8.7.2016, 8:05
|
|
|
|
2 страниц
1 2 >
|
 |
Ответов
(1 - 29)
|
8.7.2016, 9:34
|
Группа: Участники форума
Сообщений: 271
Регистрация: 7.8.2015
Из: Москва
Пользователь №: 275014

|
Цитата(Kolotushkin @ 8.7.2016, 8:04)  Доброго времени суток! Проблемка такая: под нашим контролем находится множество установок VTS и Rosenberg с контроллерами Carel около 70 штук а так же несколько чиллеров, все распределены по венткамерам, в достаточно приличном расстоянии друг от друга. Задача заключается в том, чтобы диспетчеризовать установки.Контроллеры PCO3 и PCOxs поддерживают modbas. Кто сталкивался с таким или имеет какой либо опыт, поделитесь пожалуйста, распишите что да как, для чайника  1.Найдите список переменных для каждой установки 2.Задайте в настройках контроллеров протокол Modbus 3.Соедините контроллеры кабелем для RS-485 (экранированная витая пара) 4.Подсоедините кабель к компьютеру через адаптер RS-485 5.Установите СКАДу с поддержкой Modbus 6.Сконфигурируйте подключения и задайте переменные для каждого контроллера. 7.Отрисуйте экраны со схемами установок и разместите на них переменные. Все как и для других контроллеров на Modbus. Для примера, со СКАДой Geovap Reliance все работает как часики.
Сообщение отредактировал stscat - 8.7.2016, 9:37
|
|
|
|
|
8.7.2016, 10:37
|
Группа: New
Сообщений: 5
Регистрация: 30.6.2016
Пользователь №: 300383

|
Цитата(stscat @ 8.7.2016, 13:34)  1.Найдите список переменных для каждой установки 2.Задайте в настройках контроллеров протокол Modbus 3.Соедините контроллеры кабелем для RS-485 (экранированная витая пара) 4.Подсоедините кабель к компьютеру через адаптер RS-485 5.Установите СКАДу с поддержкой Modbus 6.Сконфигурируйте подключения и задайте переменные для каждого контроллера. 7.Отрисуйте экраны со схемами установок и разместите на них переменные.
Все как и для других контроллеров на Modbus.
Для примера, со СКАДой Geovap Reliance все работает как часики. А если не устанавливать на каждый контроллер по плате rs485, можно ли как нибудь использовать одну плату?
|
|
|
|
|
8.7.2016, 11:06
|
Группа: Участники форума
Сообщений: 271
Регистрация: 7.8.2015
Из: Москва
Пользователь №: 275014

|
Цитата(Kolotushkin @ 8.7.2016, 10:37)  А если не устанавливать на каждый контроллер по плате rs485, можно ли как нибудь использовать одну плату? Одной платой не обойдешься. Ставить в каждый контроллер. Предварительно убедиться, что ПО, установленное в контроллер, работает с протоколом Modbus.
|
|
|
|
|
5.7.2018, 14:54
|
Группа: Участники форума
Сообщений: 130
Регистрация: 22.6.2018
Пользователь №: 343949

|
Приветствую ! Живем мы в Кишинёве, в местной больнице лет 10 назад устанавливали томограф. Техника дорогая, а вызов специалистов из другой страны очень не выгоден, как финансово, так и по срокам ! Врачи поставили задачу отслеживать параметры измерений датчиков контроллеров системы охлаждения их оборудования (температура и т.п.) удалённо с доступом по Интернету. Кроме контроллера pCO3 в этой системе охлаждения есть ещё контроллер μC2, к которому через приблуду, висящую на проводах, модуль RS485 Converter (code MCH2004850) подключён удалённый модуль управления - Remote terminal (code MCH200TP00). В сеть pLan два этих контроллера не объединены. Нам удалось найти документ, описывающий соответствие между цифровыми переменными баз данных Carel и Modbus (Correspondence between Carel database and Modbus® database - см. вложение), но пока не поняли, как это можно использовать для извлечению результатов работы контроллера pCO3. Можно ли, используя это, всё же зацепиться за сеть pLan или придётся покупать плату RS485 ? Не объясните "на пальцах", по-шагово, что нужно проделать, чтобы считать параметры работы контроллеров μC2 и pCO3 ? Иными словами, как можно подключиться, например, к μC2 после MCH2004850 по RS485 (параллельно или только вместо MCH200TP00), какой софт установить : OPC-сервер Carel или чем ещё можно осуществить задачу по он-лайн мониторингу (извлечению результатов работы) буржуйского контроллера по протоколу MODBUS или OPC-сервера Carel, если без него нельзя обойтись ? Аналогичные вопросы возникают с мониторингом контроллеров pCO3 (через плату RS485). Например, нужно ли останавливать работу или менять программу контроллера для этого, как строить запрос и какие адреса указывать для запроса данных по MODBUS ? Цитата(stscat @ 8.7.2016, 9:34)  Найдите список переменных для каждой установки А где можно найти этот список переменных с их адресами для возможности считывания параметров контроллера pCO3 и контроллера μC2 ?
Сообщение отредактировал duser - 5.7.2018, 15:04
|
|
|
|
|
8.7.2018, 18:42
|
Группа: New
Сообщений: 2
Регистрация: 6.7.2018
Из: Свердловская Краснотурьинск
Пользователь №: 344618

|
Полгода танцев с бубном и согласований с заказчиком, в итоге - переход на овен ПЛК150, чего и Вам рекомендую
|
|
|
|
|
9.7.2018, 14:31
|
Группа: Участники форума
Сообщений: 3059
Регистрация: 30.9.2010
Из: Иркутск
Пользователь №: 74376

|
Люди говорят, что на сайте Карела есть все программы и они там на вопросы отвечают, но я сам не пробовал с томографом. На чиллеры правда есть программы и их описание. По крайней мере раньше были. Тутто томограф (почти по итальянски), на Овен не перейдёшь. Или поджаришь кого-нибудь ненароком, прости Господи. http://www.carel.com/search?p_p_id=3&p...search%2Fsearchhttp://ksa.carel.com
Сообщение отредактировал kosmos440o - 9.7.2018, 14:39
|
|
|
|
|
9.7.2018, 15:46
|
Группа: Участники форума
Сообщений: 387
Регистрация: 29.1.2010
Из: Днiпро
Пользователь №: 45399

|
В вашем случае про pLan забудьте. Ищите в меню программы рСО что то, касающееся протоколов. Типа, Serial port и т.д.
|
|
|
|
|
9.7.2018, 22:24
|
Группа: Участники форума
Сообщений: 130
Регистрация: 22.6.2018
Пользователь №: 343949

|
Да, ответы, мягко скажем, не полезные Цитата(kosmos440o @ 9.7.2018, 14:31)  на сайте Карела есть все программы и они там на вопросы отвечают Пока только пытался общаться с русской поддержкой, получил следующий ответ: Здравствуйте, Сергей. Использовать интерфейс pLan в данном случае не получится. Теоретически можно на стадии написания программы необходимые данные сделать видимыми через pLan, но только в том случае, если не используется внешний терминал pGD. Однако производители готового оборудования (как Ваше, например) никогда так не делают. Единственным способом получить какие-либо данные через последовательный порт в данном случае является установка какого-нибудь интерфейса в слот BMS (Serial card). Это может быть, например, плата PCOS004850 (получите Carel протокол или Modbus RTU) либо PCO1000WD0 (дороже, но получите web-интерфейс, Modbus TCP и BacNET одновременно). Что касается каким-то образом получить напрямую данные из протокола pLan, то на сколько мне известно, это еще никому не удалось, а если удалось, то затраты на исследования превзошли стоимость платы в порт Serial card.
С уважением | Best Regards, Антон Головин | Технический специалист Anton Golovin | Technical manager
ООО "Карел Рус" | ООО Сarel Rus
Direct (+7) 812 318 02 36 ext. 104 | Mobile (+7) 921 856 88 75но на второе письмо ответа не получил ...
|
|
|
|
|
10.7.2018, 7:59
|
Группа: Участники форума
Сообщений: 3059
Регистрация: 30.9.2010
Из: Иркутск
Пользователь №: 74376

|
Ну берите тогда PCO1000WD0, по вебу может что найдёте. или по бакнету вытащите. И modbus у вас будет.
|
|
|
|
|
10.7.2018, 8:44
|
Группа: Участники форума
Сообщений: 387
Регистрация: 29.1.2010
Из: Днiпро
Пользователь №: 45399

|
По цене это почти четыре платы 485. И потом еще TCP > RTU гнать, чтобы m2SE туда же повесить.
Пока нет понимания, какие порты и протоколы программист вывел пользователю, это все ни о чем.
|
|
|
|
|
12.7.2018, 17:10
|
Группа: Участники форума
Сообщений: 130
Регистрация: 22.6.2018
Пользователь №: 343949

|
Цитата(svintus @ 10.7.2018, 8:44)  какие порты и протоколы программист вывел пользователю Подключились ноутбуком через "RS485 to USB Converter" и попытались получить доступ по чтению регистров по протоколу MODBUS при помощи "Master OPC Universal Modbus Server", предварительно активировав протокол MODBUS (параметр H23 = 01) в настройках контроллера μC2. Как ни пытались, ответа от контроллера μC2 так и не получили ! Использовали следующие настройки (settings for the serial port): Speed: 19200 bit/s; Frame: 8 bits; Parity bit: none; Stop bits: 1 Использовали следующие настройки (settings of the μC2): H23 = “1” – enable Modbus protocol H10 = “1” – Modbus addressНенужели возможно такое, что программисты Carel закрыли доступ к регистрам контроллера μC2 ???!!! Или мы всё-же пытались стучаться по MODBUS с неправильными настройками ?
|
|
|
|
|
12.7.2018, 18:04
|
Группа: Участники форума
Сообщений: 3059
Регистрация: 30.9.2010
Из: Иркутск
Пользователь №: 74376

|
С ПЛК такое часто бывает, с какой ноги программист встанет. А встаёт он обычно в дедлайне, неоплоченный и уставший. Да и пятничное пивко интеллекта не добавляет.
Сообщение отредактировал kosmos440o - 12.7.2018, 18:05
|
|
|
|
|
13.7.2018, 7:32
|
Группа: Участники форума
Сообщений: 387
Регистрация: 29.1.2010
Из: Днiпро
Пользователь №: 45399

|
- select supervisor protocol H23: establishes the protocol used for the connection to the supervisor from the serial board RS485 H23 = 0: CAREL protocol (Baud Rate 19200,...) H23 = 1: Modbus protocol (Baud Rate, 9600, 8, N, 2)
|
|
|
|
|
13.7.2018, 16:25
|
Группа: Участники форума
Сообщений: 1975
Регистрация: 3.10.2008
Из: Украина
Пользователь №: 23441

|
Цитата(duser @ 12.7.2018, 17:10)  Подключились ноутбуком через "RS485 to USB Converter" и попытались получить доступ по чтению регистров по протоколу MODBUS при помощи "Master OPC Universal Modbus Server",и ? :-) мне кажется у Вас деталек не хватает...... У МС2 если он панельный надо платку MCH2004850 а если он дин-реечный то платку FCSER00000 и уже к этим платкам подключается Цитата(duser @ 12.7.2018, 17:10)  "RS485 to USB Converter" Так что вопрос к чему подключаетесь? ;-) Цитата(kosmos440o @ 12.7.2018, 18:04)  С ПЛК МС2 это не ПЛК, это обычный параметрический (жестко прошитый на заводе) контроллер (серийный) Цитата(duser @ 5.7.2018, 14:54)  контроллер μC2, к которому через приблуду, висящую на проводах, модуль RS485 Converter (code MCH2004850) +конвертер RS-485 USB +ПК(ноут) Вот правильная цепочка для подключения к μC2 и дисплей отключить Цитата(duser @ 5.7.2018, 14:54)  только вместо MCH200TP00 Цитата(duser @ 12.7.2018, 17:10)  Stop bits: 1 [/i] Вот, она засада ... 2 должно быть... а вообще поиск по форуму смотрите вот Ваша тема http://forum.abok.ru/lofiversion/index.php/t45963.html
|
|
|
|
|
14.7.2018, 10:52
|
Группа: Участники форума
Сообщений: 2137
Регистрация: 1.8.2014
Пользователь №: 240922

|
Не знаю как на каком ПЛК, но в pCO чтобы данные гуляли, это должно быть объявлено в программе. Если не объявлено, то хоть кол на голове чеши, ничего не получите.
|
|
|
|
|
17.7.2018, 13:30
|
Группа: Участники форума
Сообщений: 130
Регистрация: 22.6.2018
Пользователь №: 343949

|
Цитата(svintus @ 13.7.2018, 7:32)  - select supervisor protocol H23: establishes the protocol used for the connection to the supervisor from the serial board RS485 H23 = 0: CAREL protocol (Baud Rate 19200,...) H23 = 1: Modbus protocol (Baud Rate, 9600, 8, N, 2) Огромное вам спасибо, уважаемый svintus. Всё заработало после установки Stop bits: 2. Спасибо также yozik-у и другим ребятам за советы, но svintus был первым. --- PS. может ещё подскажите, где можно недорого прикупить плату интерфейса PCOS004850 (желательно с оплатой через QIWI, Яндекс, WebMoney) для установки в слот BMS (Serial card) рСО3 ?
|
|
|
|
|
18.7.2018, 10:48
|
Группа: Участники форума
Сообщений: 1975
Регистрация: 3.10.2008
Из: Украина
Пользователь №: 23441

|
Цитата(duser @ 17.7.2018, 13:30)  прикупить плату интерфейса PCOS004850 Я бы не спешил.. Сначала надо определиться какая у Вас в рСО программа... Если от Карела то там переменные Модбас есть, а если самописная то не вариант что разрешили переменные Модбас, да и с адресацией проблемы будут... Там в меню никакого пункта INFO или похожего нету? У кареловских программ там код программы написан, по нему можно найти инструкцию в инете...
|
|
|
|
|
26.7.2018, 21:53
|
Группа: Участники форума
Сообщений: 130
Регистрация: 22.6.2018
Пользователь №: 343949

|
Всем привет. Докладываю о результатах. Цитата(duser @ 12.7.2018, 17:10)  Подключились ноутбуком через "RS485 to USB Converter" и попытались получить доступ по чтению регистров по протоколу MODBUS при помощи "Master OPC Universal Modbus Server", предварительно активировав протокол MODBUS (параметр H23 = 01) в настройках контроллера μC2. Использовали следующие настройки (settings for the serial port): Speed: 9600 bit/s; Frame: 8 bits; Parity bit: none; Stop bits: 2 Использовали следующие настройки (settings of the μC2): H23 = ”01” – enable Modbus protocol Ответ от контроллера μC2 по протоколу MODBUS получили, но, по непонятной до сих пор причине, смогли прочитать только ячейки MODBUS с параметрами установщика (параметры "уставок"), а необходимые параметры измерений двух температурных датчиков (зондов b01 и b02, MODBUS адрес 102 и 103) и одного датчика давления (зонда b08, MODBUS адрес 109) получить не удалось ! При этом с передней панели самого контроллера μC2 все эти параметры были доступны. Неужели возможно такое, что программисты закрыли доступ по MODBUS к некоторым регистрам контроллера μC2, содержащим исключительно результаты измерений ???!!! Или мы всё-же пытались стучаться по MODBUS с неправильными настройками ?
Сообщение отредактировал duser - 26.7.2018, 21:56
|
|
|
|
|
27.7.2018, 14:59
|
Группа: Участники форума
Сообщений: 1975
Регистрация: 3.10.2008
Из: Украина
Пользователь №: 23441

|
Цитата(duser @ 26.7.2018, 21:53)  Или мы всё-же пытались стучаться по MODBUS с неправильными настройками ? Попробуйте опросить другой функцией на аналоговые значения функции 03h и 04h
|
|
|
|
|
3.8.2018, 22:24
|
Группа: Участники форума
Сообщений: 130
Регистрация: 22.6.2018
Пользователь №: 343949

|
Всем спасибо за помощь ! Проблема оказалась банальной: не все адреса регистров хранения Modbus, указанные в руководстве пользователя на русском языке для μC2SE и руководстве пользователя на английском языке для μC2 совпадают. В частности, отличаются адреса регистров, в которых хранятся необходимые параметры измерений двух температурных датчиков (зондов b01 и b02) и одного датчика давления (зонда b08). Правильные адреса указаны в руководстве пользователя на английском языке для μC2 : Modbus адрес 70 (не 102), 71 (не 103) и 77 (не 109) соответственно . --- Возник другой вопрос, связанный с параметрами подключения по Modbus к другому контроллеру климат-контроля здания - Eliwell (Invensys) ECH400SR для считывания результатов измерений датчиков, флагов состояния узлов системы и флагов тревог. Имеем в наличии ноутбук + "TTL to USB" адаптер (с AliExpress) и инструкцию по Modbus для этого контроллера (см. вложенный документ ECH_400_S_SR_F_UM_mo.pdf). Попытались считать данные по Modbus через асинхронный последовательный порт TTL с разъёма SERIAL (5 pin: GND, DTR, Tx, Rx, +5v) буржуйского контроллера, для чего подключились ноутбуком через "TTL to USB" адаптер (с AliExpress) и попытались просканировать регистры (coil и holding) по четырёхзначным адресам Modbus, указанным в инструкции. При обращении к контроллеру, как и положено, на выводе DTR появлялся логический ноль, но ответа от контроллера не было. Использовали следующие настройки ( settings for the serial port): Modbus Device Address: 1 Speed: 9600 bit/s; Frame: 8 bits; Parity bit: even (not configurable); Stop bits: 1 То есть именно те, что указаны в в инструкции. Если кто-то может что-либо посоветовать, пишите сюда, в личку или на почту: dycep@mail.ru .
|
|
|
|
|
6.8.2018, 17:31
|
Группа: Участники форума
Сообщений: 1975
Регистрация: 3.10.2008
Из: Украина
Пользователь №: 23441

|
Поменяйте местами эти два провода Цитата(duser @ 3.8.2018, 22:24)  Tx, Rx, Может поможет :-) На разных переходниках по разному присоеденяется Цитата(duser @ 3.8.2018, 22:24)  DTR, Не уверен что это переключатель чтение/запись На других контроллерах Eliwell его нет.... там автоопределение Цитата(duser @ 3.8.2018, 22:24)  Имеем в наличии ноутбук + "TTL to USB" адаптер (с AliExpress) и инструкцию по Modbus для этого контроллера (см. вложенный документ ECH_400_S_SR_F_UM_mo.pdf). Попытались считать данные по Modbus через асинхронный последовательный порт TTL с разъёма SERIAL (5 pin: GND, Вобщето есть родной переходник bus adapter 150 с ТТЛ на РС-485 :-) На Эливеллах пробовал вот это плата китаец uart-rs485 xy-017 вот это http://umnyjdomik.ru/konverter-interfejsa-...lem-potoka.htmlвсе вроде работало с 400-й серией не экспериментировал :-)
|
|
|
|
|
6.8.2018, 19:23
|
Группа: Участники форума
Сообщений: 130
Регистрация: 22.6.2018
Пользователь №: 343949

|
Цитата(yozik @ 6.8.2018, 17:31)  Вобщето есть родной переходник bus adapter 150 с ТТЛ на РС-485 :-) На Эливеллах пробовал вот это плата китаец uart-rs485 xy-017 вот это http://umnyjdomik.ru/konverter-interfejsa-...lem-potoka.htmlвсе вроде работало Мы пытались считать данные по Modbus через асинхронный последовательный порт TTL с разъёма SERIAL (5 pin: GND, DTR, Tx, Rx, +5v) буржуйского контроллера, используя и такую связку: USB-порт ноутбука + конвертер USB в RS-485 (http://umnyjdomik.ru/konverter-usb-v-rs-485.html) + преобразователь интерфейсов UART TTL – RS-485 на MAX485 (http://umnyjdomik.ru/modul-preobrazovatelya-interfejsov-uart-ttl-rs-485-na-max485.html) без использования сигнала DTR буржуйского контроллера и с замыканием его на GND --- нет ответа от контроллера. Цитата(yozik @ 6.8.2018, 17:31)  Поменяйте местами эти два провода Ну, не знаю, . . . как можно в описании такого серьёзного буржуйского контроллера перепутать местами контакты Tx и Rx ? А на наших "приблудах" уж точно ничего не перепутано (проверено не раз).
|
|
|
|
|
6.8.2018, 19:58
|
Группа: Участники форума
Сообщений: 130
Регистрация: 22.6.2018
Пользователь №: 343949

|
Да, ешё вопросик по-поводу правильного подключения контактов RE и DE и др. преобразователя интерфейсов UART TTL – RS-485 на MAX485 (http://umnyjdomik.ru/modul-preobrazovatelya-interfejsov-uart-ttl-rs-485-na-max485.html) :
Разъем P1 – UART TTL: 1 – DI вход передатчика ------ это подключали на Tx 2 – DE (driver enable) – разрешение работы передатчика ------ это подключали на +5v буржуйского контроллера 3 – RE (receiver enable) – разрешение работы приемника ------ это подключали на +5v буржуйского контроллера 4 – RO выход приемника ------ это подключали на Rx
Разъем P2 – RS-485: 1 – «+» питания ------ это подключали на +5v буржуйского контроллера 2 – B- инверсный дифференциальный вход/выход линии RS-485 3 – A+ прямой дифференциальный вход/выход линии RS-485 4 – GND – общий ------ это подключали на GND буржуйского контроллера
А провод GND (RS-485) к проводу GND (USB-порт ноутбука) вообще решили не подключать .
Поправьте, если что-то неправильно подключали.
Сообщение отредактировал duser - 6.8.2018, 20:06
|
|
|
|
|
7.8.2018, 11:23
|
Группа: Участники форума
Сообщений: 1975
Регистрация: 3.10.2008
Из: Украина
Пользователь №: 23441

|
Цитата(duser @ 6.8.2018, 19:23)  Ну, не знаю, . . . как можно в описании такого серьёзного буржуйского контроллера перепутать местами контакты Tx и Rx ? А на наших "приблудах" уж точно ничего не перепутано (проверено не раз). блин.... вся суть в понимании обозначений... стандарт подключения плата1 плата2 RX подключается к TX TX подключается к RX некоторые дабы не "нарушать отчетность" подключают RX RX TX TX что думали те кто рисовали надписи возле входов непонятно... Я пробовал разные платы и встречался как 1 так и 2 вариант все зависело от фантазии разработчика платы кто Вам мешает поменять местами 2 провода? ничего плохого не случиться.... максимум как не работало, так и не будет работать. 2. У Eliwella нет сигналов DE RE, там автоопределение прием\передача (по крайней мере у ECH200 ST542 IDPlus974) Цитата(duser @ 6.8.2018, 19:58)  Да, ешё вопросик по-поводу правильного подключения контактов RE и DE и др. преобразователя интерфейсов UART TTL – RS-485 на MAX485 (http://umnyjdomik.ru/modul-preobrazovatelya-interfejsov-uart-ttl-rs-485-na-max485.html) :
Поправьте, если что-то неправильно подключали. 1. Используйте оригинальный преобразователь от EliWella не хотите? 2. Используйте преобразователь с автоопределением прием/передача их много и они работают 3. поменяйте местами провода RX TX если ничего не получиться выкинте свой преобразователь и вернитесь к пункту №1
|
|
|
|
|
7.8.2018, 12:23
|
Группа: Участники форума
Сообщений: 130
Регистрация: 22.6.2018
Пользователь №: 343949

|
Цитата(yozik @ 7.8.2018, 11:23)  Используйте оригинальный преобразователь от EliWella не хотите? 2. Используйте преобразователь с автоопределением прием/передача их много и они работают Ни того, ни другого нет в наличии, а заказывать где-то в интернет-магазинах и ждать от 1 до 3 месяцев - не вариант ! Цитата(yozik @ 7.8.2018, 11:23)  У Eliwella нет сигналов DE RE, там автоопределение прием\передача (по крайней мере у ECH200 ST542 IDPlus974) Да, сигналов DE RE там и быть не может: это сигналы преобразователя интерфейсов UART TTL – RS-485 на MAX485 (http://umnyjdomik.ru/modul-preobrazovatelya-interfejsov-uart-ttl-rs-485-na-max485.html) А у ECH200 есть вывод на разъёме с обозначением EN (сигнал разрешения работы модема, у ECH400 там DTR). Прокомментируйте, пожалуйста, выдержки из руководства по подключению ech200 и ech400 (см. вложение).
Сообщение отредактировал duser - 7.8.2018, 12:29
|
|
|
|
|
7.8.2018, 13:26
|
Группа: Участники форума
Сообщений: 1975
Регистрация: 3.10.2008
Из: Украина
Пользователь №: 23441

|
Цитата(duser @ 7.8.2018, 12:23)  Ни того, ни другого нет в наличии, а заказывать где-то в интернет-магазинах и ждать от 1 до 3 месяцев - не вариант ! провода местами поменяли? Цитата(duser @ 7.8.2018, 12:23)  Да, сигналов DE RE там и быть не может: это сигналы преобразователя интерфейсов UART TTL – RS-485 на MAX485 (http://umnyjdomik.ru/modul-preobrazovatelya-interfejsov-uart-ttl-rs-485-na-max485.html) Ну и Вас ничего не смущает? MAX485 half-duplex а Вам нужен Full-duplex Если нет плат с автоопределением прием/передача спаяйте переключатель сами схем полно, в гугле наберите "схема переключения прием передача для MAX485" Цитата(duser @ 7.8.2018, 12:23)  Прокомментируйте, пожалуйста, выдержки из руководства по подключению ech200 и ech400 (см. вложение). Я пользовался другими платами использовал только +5V GND RX TX у меня все работало... Зачем мне искать другие варианты? Вы свое время цените? Кому и что Вы экономите? Цитата(duser @ 6.8.2018, 19:58)  2 – DE (driver enable) – разрешение работы передатчика ------ это подключали на +5v буржуйского контроллера 3 – RE (receiver enable) – разрешение работы приемника ------ это подключали на +5v буржуйского контроллера Вы как вообще? Инструкции читать пробовали? Ваша плата не может находиться в режиме прием и передача одновременно..... Понятно что у Вас ничего не работает, при таком подключении плата находиться в режиме передача выход RE инверсный, смотрите https://datasheets.maximintegrated.com/en/d...1487-MAX491.pdf
|
|
|
|
|
7.8.2018, 13:53
|
Группа: Участники форума
Сообщений: 387
Регистрация: 29.1.2010
Из: Днiпро
Пользователь №: 45399

|
Цитата(yozik @ 7.8.2018, 13:26)  ....... Вы свое время цените? .......
|
|
|
|
|
7.8.2018, 14:04
|
Группа: Участники форума
Сообщений: 2137
Регистрация: 1.8.2014
Пользователь №: 240922

|
сигнал DTR может использоваться только в RS232 или TTL, который не совсем RS232. В RS485 такого сигнала быть не может...
|
|
|
|
|
7.8.2018, 16:56
|
Группа: Участники форума
Сообщений: 130
Регистрация: 22.6.2018
Пользователь №: 343949

|
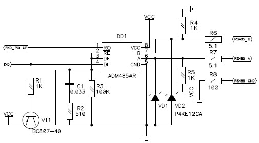
Цитата(yozik @ 7.8.2018, 13:26)  Если нет плат с автоопределением прием/передача спаяйте переключатель сами схем полно, в гугле наберите "схема переключения прием передача для MAX485" вы про эту схему : http://forum.ixbt.com/post.cgi?id=attach:48:5959:0:1или есть что-то по надёжнее, но не очень сложное ?
|
|
|
|
1 чел. читают эту тему (гостей: 1, скрытых пользователей: 0)
Пользователей: 0
|
|
Реклама
ООО «Арктика групп» ИНН: 7713634274
Реклама: ООО «СибСтронг» | ИНН 6670013662 | ERID: 2VtzqvdgiCU
ООО «УНИСПЛИТ» ИНН: 6453155081 erid:2VtzqvyN5ZW
Реклама: ООО «СЛ-ЛАЗЕР» ИНН 7727447267 | erid: 2VtzqvY3G2W
Последние сообщения Форума
|