Реклама / ООО «ИЗОЛПРОЕКТ» / ИНН: 7725566484 | ERID: 2VtzquhXmku
IPB IPB
Проектирование, монтаж, наладка, сервис


Здравствуйте, гость ( Вход | Регистрация )

- Стандарт НП «АВОК» 7.11-2024
«Рекомендации по проектированию инженерных систем
дошкольных образовательных организаций»

АВОК в соц. сетях
ИНН: 7714824045 | erid: 2VtzqwzKQiU
2 страниц V  < 1 2  
Добавить ответ в эту темуОткрыть тему
> Вопросы по СП 50
FonViZZin
сообщение 23.8.2017, 8:29
Сообщение #31





Группа: Участники форума
Сообщений: 439
Регистрация: 30.11.2008
Из: г. Кемерово
Пользователь №: 26048



Цитата(Senchikhin17 @ 23.8.2017, 11:19) *
"Всё неправильно, вы читаете как вам удобно"... Утеплитель в полу должен быть не 80мм, а 220мм...

Ну вот вам и
Цитата(Татьяна Удальцова @ 18.8.2017, 17:24) *
больше утепляйте и больше покупайте утеплителя

И плевал эксперт на
Цитата
СП 50 (еще раньше в СНиП 23-02-2003)

у него свои методы "проталкивания" утеплителя в строительство)))
Вернуться в начало страницы
 
+Ответить с цитированием данного сообщения
3D .
сообщение 2.3.2020, 19:20
Сообщение #32





Группа: Участники форума
Сообщений: 88
Регистрация: 8.12.2006
Из: г. Ярославль
Пользователь №: 5109



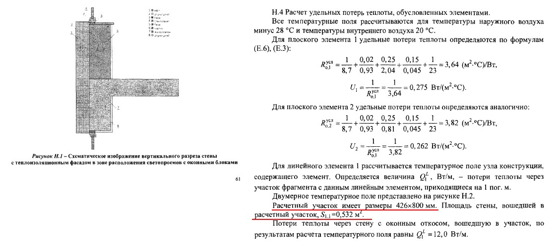
HELP! При расчете приведенного сопротивления (скрин моего варианта в цвете прикреплен) по примеру в Приложении Н (пункт Н.4) СП50
столкнулся с проблемой, а именно с определением "площади расчетного участка" и Sj1, Sj2.
1. Почему площадь стены вошедшей в расчетный участок больше площади самого расчетного участка (426х800 мм, где 426-толщина стены)?
В аналогичном примере по ГОСТ54851-2011 пункты А3, А4(см. скрин, где нет размерных) аналогичная ситуация, причем узлы приведены
разные- верхний и нижний, а площадь стены вошедшая в расчетный участок (А=0,532 м2) одинаковая?
Я предполагал, что расчетный участок определяется толщиной стены по ширине и "высотой зоны влияния" (а) по высоте,
но согласно примера по Приложению Н (пункт Н.4) СП50 это не так, да и вообще, откуда взялось это значение А=0,532 м2?

2. Приложение Е формула Е.9 (с Sj1, Sj2)
Sj1, Sj2 - площади однородных частей конструкции, вошедшие в расчетную область при расчете температурного поля.
Где в указанных примерах в Приложении Н (пункт Н.4) СП50 и ОСТ54851-2011 п.А3, А4 эти площади? Как они расчитаны?
Чем ограничены?

Впечатление такое, что оба приведенных выше нормативных документа слизали данный пример с первоисточника, но не полностью.
Буду благодарен за помощь.




Эскизы прикрепленных изображений
Прикрепленное изображение
Прикрепленное изображение
Прикрепленное изображение
Прикрепленное изображение
 
Вернуться в начало страницы
 
+Ответить с цитированием данного сообщения
mrdim20
сообщение 30.4.2020, 21:13
Сообщение #33





Группа: Участники форума
Сообщений: 55
Регистрация: 14.7.2015
Пользователь №: 272959



Цитата(3D . @ 2.3.2020, 19:20) *
HELP! При расчете приведенного сопротивления (скрин моего варианта в цвете прикреплен) по примеру в Приложении Н (пункт Н.4) СП50

Площадь стены вошедшей в расчетный участок - это, именно, площадь стены, т.е. ширина участка стены и длина участка, толщина стены тут не причем.
Мы же будем оперировать значениями на 1 метр длины.
В СП ширина = 0.426, длина = 0.8, Приводим на 1 м = 0.426/0.8=0.532.
В Вашем примере все верно. 0.75*1=0.75
Просто использованы разные программки.
Вернуться в начало страницы
 
+Ответить с цитированием данного сообщения

2 страниц V  < 1 2
Добавить ответ в эту темуОткрыть тему
2 чел. читают эту тему (гостей: 2, скрытых пользователей: 0)
Пользователей: 0

 

Реклама
ООО «Арктика групп» ИНН: 7713634274




Реклама: ООО «СибСтронг» | ИНН 6670013662 | ERID: 2VtzqvdgiCU

ООО «УНИСПЛИТ» ИНН: 6453155081 erid:2VtzqwGt2gw
Реклама: ООО «СЛ-ЛАЗЕР» ИНН 7727447267 | erid: 2VtzqvY3G2W

Реклама: ООО «НовоКС» | ИНН 6330071530 | erid: 2VtzqwMVijq
Последние сообщения Форума






RSS Текстовая версия Сейчас: 8.11.2025, 22:20
Политика ООО ИИП «АВОК-ПРЕСС» в отношении обработки персональных данных