Аналитические зависимости для расчета удельных потерь давления на трение в трубах |
|
|
|
|
30.10.2019, 22:45
|
Группа: Участники форума
Сообщений: 3575
Регистрация: 5.3.2009
Из: Газ-Ачака
Пользователь №: 30120

|
Цитата(Firefox @ 30.10.2019, 22:04)  1. ГВС практичнее отделять от отопления: чем проще и независемее, тем лучше. 2. Я разве что-то говорила за конденсационный котёл? Всего лишь низкотемпературную СВО упомянула. 3. Труба - не проблема. А вот какого диаметра должны быть патрубки котла, чтобы передать эти самые 20 кВт без гидрострелки и дополнительных насосов? 4. Первичная характеристика - удельная потеря давления на трение. 1)я спросил про температуру а не как делать!!!! и минимальная температура никак не зависит от реализации подогрева!! 2)сво это воздушное отопление? а чем тогда собираетесь греть воздух то? 3) ну так заложите 100 трубу раз не проблема ! диаметр трубы и гидрострелка никак не связаны! 4)не позорьтесь! Цитата(Firefox @ 30.10.2019, 22:04)  5. Вполне вероятно, что не нужно иметь семь пядей во лбу, чтобы подобную программу составить, но по состоянию на текущий момент аналоги мне неизвестны. Возможно вы просто не умеете пользоваться поиском, другого объяснения нет... а после это фразы я уверен на 100% что это мультиакк , потому что больше никому в 2019 не придет в голову что вбивать чтото в текстовый файл чтобы загрузить это в расчетную программу и считать это удобным. это все гораздо проще и удобнее можно реализовать в excel , причем чтобы это поддерживалось и в опен офисе.
|
|
|
|
|
|
|
|
2.11.2019, 9:23
|
Группа: Участники форума
Сообщений: 50
Регистрация: 15.6.2019
Пользователь №: 361545

|
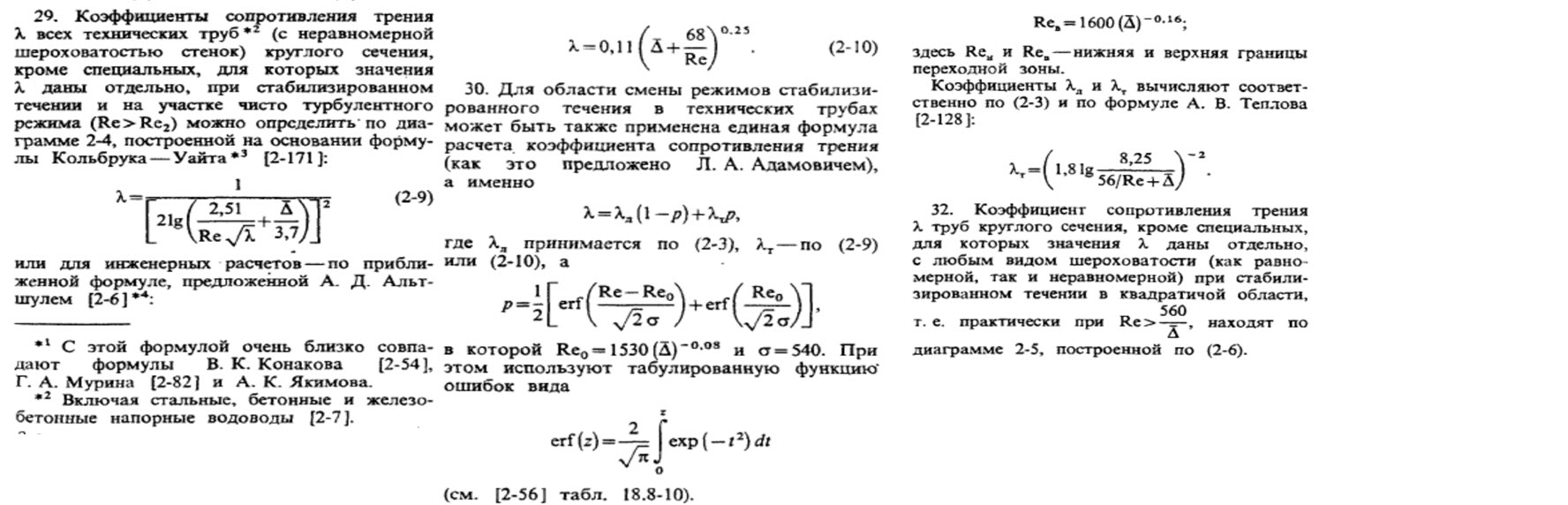
Цитата(Composter @ 30.10.2019, 22:45)  1)я спросил про температуру а не как делать!!!! и минимальная температура никак не зависит от реализации подогрева!! 2)сво это воздушное отопление? а чем тогда собираетесь греть воздух то? 3) ну так заложите 100 трубу раз не проблема ! диаметр трубы и гидрострелка никак не связаны! 4)не позорьтесь!
Возможно вы просто не умеете пользоваться поиском, другого объяснения нет... а после это фразы я уверен на 100% что это мультиакк , потому что больше никому в 2019 не придет в голову что вбивать чтото в текстовый файл чтобы загрузить это в расчетную программу и считать это удобным. это все гораздо проще и удобнее можно реализовать в excel , причем чтобы это поддерживалось и в опен офисе. 1. 55 градусов по Цельсию, если верить СНиПам. 2. СВО - система водяного отопления, или о чём мы сейчас разговариваем? 3. Гидростелка, как раз, и призвана связывать контуры с различными расходами. 4. Не знать не стыдно: стыдно не учиться. Какова для Вас первичная характеристика? 5. Возможно, не умею пользоваться поиском: ткните носом. 6. По себе судите? Если Вы не в курсе, графику давненько подвезли, да и текстовые файлы окультурились и особого ужаса пользоваться ими я не вижу, разве что некоторые неудобства. Я таки не поняла: Вам ехать или шашечки? Вас интересует результат или сугубо графический интерфейс? С оглядкой на вышеизложенное, я до сих пор не видела вещественных доказательств Вашей компетентности, а лишь травлю инакомыслящих. Здесь, я так посмотрю, популярно уличить кого-то в ереси и призвать Святую Инквизицию в лице Администрации.
|
|
|
|
|
|
|
|
6.11.2019, 16:58
|
Группа: Участники форума
Сообщений: 24
Регистрация: 10.10.2019
Пользователь №: 366868

|
Коллеги, хоть и не по теме топика, но чтобы не создавать новой темы, рискну спросить здесь. Что-то не получается пока разобраться, подскажите, кто знает как посчитать температуру на выходе радиатора (чугунного), если на вход температура известна, расход тоже, температура в помещении, естественно, задана. Ливчак, например, при расчете системы отопления предлагает задавать остывание в бататреях 20 градусов. Попробовал пересчитать известным способом через номинальные параметры на радикаторы, например, как написано тут: https://teplo-info.com/radiatori/teplootdacha_radiatorov- у меня получилось, что расход в контуре никак не входит в формулы расчета, только одни температуры, что, как мне кажется, противоречит здравому смыслу - гонять воду через радиатор насосом с давлением 8 атмосфер или давить шприцом - как-то в голове у меня это не укладывается. Видимо я чего-то не понимаю важного и простого, но догадаться вот так с ходу, пока не получается. Спасибо.
|
|
|
|
|
|
|
|
6.11.2019, 17:32
|
Группа: Участники форума
Сообщений: 2660
Регистрация: 20.3.2005
Пользователь №: 570

|
Цитата кто знает как посчитать температуру на выходе радиатора (чугунного), если на вход температура известна, расход тоже, температура в помещении, естественно, задана. Нужно решать систему из двух уравнений 1. Q=k*F*dT 2. Q=G*c*(t1-t2) dt - среднелогорифмическая или среднеарифметическая разность температур F - площадь теплопередающей поверхности прибора k - коэффициент теплопередачи G - расход c - теплоемкость Q - тепловой поток Главное в размерностях не ошибиться.
|
|
|
|
|
|
|
|
7.11.2019, 10:53
|
Группа: Участники форума
Сообщений: 24
Регистрация: 10.10.2019
Пользователь №: 366868

|
Получилось так (приближенная среднеарифметическая, для логарифма надо пересчитывать):
tобр = tпом + dlTнорм*(Q/(n*Qнорм )^(10/13) - 1800*Q/(G*c)
Все в системе СИ, кроме расхода G. Он в [кг/час]
Q - Вт потери помещения n - число секций dlTнорм - нормативный тепловой напор Qнорм - нормативная тепловая мощность
|
|
|
|
|
|
|
|
7.11.2019, 17:07
|
Группа: Участники форума
Сообщений: 24
Регистрация: 10.10.2019
Пользователь №: 366868

|
Интересный момент. Если пересчитать по логарифмическим формулам нормативный среднефрифметический температурный напор 70С, то НОРМАТИВНЫЙ!!! напор получается другим = 68.5 ! Получается, что идеологически более правильно для расчетов брать пересчитанный нормативный напор 68.5 в качестве нормативного? Или я ошибаюсь и опять перемудрил Что думаете коллеги?
Сообщение отредактировал tems-ya - 7.11.2019, 17:08
Эскизы прикрепленных изображений
|
|
|
|
|
|
|
|
7.11.2019, 17:55
|
Группа: Участники форума
Сообщений: 3575
Регистрация: 5.3.2009
Из: Газ-Ачака
Пользователь №: 30120

|
смотрите каталог на прибор утам есть таблицы на приборы, там оказывается температура подачи/обратки и в помещении, если у вас отличаются параметры, то и мощность прибора будет отличаться
|
|
|
|
|
|
|
|
7.11.2019, 18:59
|
Группа: Участники форума
Сообщений: 24
Регистрация: 10.10.2019
Пользователь №: 366868

|
Вы, наверное, имеете ввиду импортные приборы, на котрые есть соответствующие паспортные данные (согласно их методик испытаний). Я же говорил про советские чугунные радиаторы, по советской методике измеренные, вся известная мне таблица приведена выше на картинке. Других, насколько я понимаю, не было. Здесь речь идет о том, как правильно интерпритировать эту таблицу, т.к. я "прочитал", что температурный напор там приведен среднеарифметический. Если это действительно так, то произведя расчеты по более точным логарифмическим формулам, мы, вообще-то говоря, получаем, что температурный напор другой. Вот в чем вопрос. Это так на самом деле или я, что-то перемудрил...
|
|
|
|
|
|
|
|
8.11.2019, 3:00
|
Думаю...
Группа: Участники форума
Сообщений: 999
Регистрация: 12.8.2014
Из: Южно-Сахалинск
Пользователь №: 241717

|
Цитата(tems-ya @ 8.11.2019, 1:07)  Интересный момент. Если пересчитать по логарифмическим формулам нормативный среднефрифметический температурный напор 70С, то НОРМАТИВНЫЙ!!! напор получается другим = 68.5 !
Получается, что идеологически более правильно для расчетов брать пересчитанный нормативный напор 68.5 в качестве нормативного?
Или я ошибаюсь и опять перемудрил
Что думаете коллеги? Почитайте классические учебники. Вообще-то по мере остывания теплоносителя к каждом последующем радиаторе температура теплоносителя будет ниже и соответственно темп.напор. Да и скорость теплоносителя тоже влияет на дельту и соответственно напор. Так что учет этих 1,5 градуса - ловля блох.
|
|
|
|
|
|
|
|
8.11.2019, 10:39
|
Группа: Участники форума
Сообщений: 3575
Регистрация: 5.3.2009
Из: Газ-Ачака
Пользователь №: 30120

|
вы плохо ищите , есть методики и на радиаторы. вот например из моих старых расчетах.
|
|
|
|
|
|
|
|
12.11.2019, 0:27
|
Группа: Участники форума
Сообщений: 24
Регистрация: 10.10.2019
Пользователь №: 366868

|
Спасибо. Бегло взгянул - нормальый температурны напор по госту те же 70 градусов. Нормальная теплоотдача секции 160 Вт, вместо 180 (видимо нет ребер между радиатрами). Короче при беглом просмотре открытия америки я не увидел - но это, планирую, будет 3 вопрос, по которому, наверное, создам отдельную тему, т.к. там тоже есть о чем поговорить. Сегодня, мне, кажется, удалось, наконец, закрыть вопрос по теме топика!!! (по крайней мере для себя) Я очень долго не мог понять как определить границы областей (ламинарной, переходной, турбулентной) в общем случае. Существующий зоопарк формул противоречил друг другу и никак не хотел выстраиваться в единую, понятную, прозрачную систему. Пока не прочитал у Андреевского Отопление: Все оказалось элементарно просто, стыдно, что сам не догодался до таких элементарных вещей. Посчитал, получились, с моей точки зрения интересные результаты для 15 и 50 трубы (как граничных используемых в квартирных отоплениях). Обращаю внимание, что по факту относительная шероховатость <0.007, т.е. имеет место быть самый плохой случай, не попадающий (с учетом полученных лямбд) ни под какую широкоизвестную приближенную апроксимацию, т.е. ситуация которой, отдельные товарищи, рекомендуют избегать при расчетах, т.к. типа, непонятно как считать. Они называют ее малоизученной (из-за лени наверное). У меня, в такой ситуации, согласно расчетам оказалась почти вся система отопления  Также обращаю внимание на фигурирующие во всех учебниках якобы граничные значения ламинарной области Re<2000-2300 и турбулентной области Re>4000 - расчет показывает, что это мягко говоря не совсем так (вот и верь после этого учебникам). Как? смотрим на картинки, думаю там все прозрачно. На этом, если не будет возражений по существу, с аналитическими выражениями для расчета линейных потерь давленя, я закончу. Сам формулы в приложенном Exel. З.Ы. 1) Кто-то скажет, что ловля блох - может быть, но думаю, что все-таки гораздо приятнее, прежде чем умножать полученный итоговый результат на 3, все-таки ПОНИМАТЬ, как оно там на самом деле. 2)С универсальными формулами Слисского не все понятно, такое ощущение, что там очепятка закралась, необходимо детально разбираться 3) Слудующие 3 важных попроса - аналитический расчет местных сопротивлений - аналитический расчет теплопотерь трубопроводами - расчет батарей я, наверное, вынесу в отдельные темы, т.к.чувствую, что там будет, похоже, еще интереснее.
Сообщение отредактировал tems-ya - 12.11.2019, 0:28
Эскизы прикрепленных изображений
|
|
|
|
|
|
|
|
12.11.2019, 10:37
|
Группа: Участники форума
Сообщений: 1653
Регистрация: 22.1.2014
Из: Пенза
Пользователь №: 220488

|
Цитата(tems-ya @ 12.11.2019, 0:27)  ... Сегодня, мне, кажется, удалось, наконец, закрыть вопрос по теме топика!!! (по крайней мере для себя) ... З.Ы. 1) Кто-то скажет, что ловля блох - может быть, но думаю, что все-таки гораздо приятнее, прежде чем умножать полученный итоговый результат на 3, все-таки ПОНИМАТЬ, как оно там на самом деле.
2)С универсальными формулами Слисского не все понятно, такое ощущение, что там очепятка закралась, необходимо детально разбираться
3) Слудующие 3 важных попроса - аналитический расчет местных сопротивлений - аналитический расчет теплопотерь трубопроводами - расчет батарей
я, наверное, вынесу в отдельные темы, т.к.чувствую, что там будет, похоже, еще интереснее. Многократно заказчики воплощали гравитационки по моим расчётам. Все тепловые проектные режимы работы систем проверялись в реале. Если спроектирован был режим 90/70, так и было, был спроектирован был 80/60 - тоже соответствовало. Естественно, это без включения насосов. Использовал для расчётов Аудитор СО но обязательно версии 3.8. Вся интересующая Вас аналитика там в итогах расчетов имеется и доступна для понимания. Если интересны примеры, могу выложить.
Сообщение отредактировал Inchin - 12.11.2019, 10:43
|
|
|
|
|
|
|
|
12.11.2019, 11:30
|
Группа: Участники форума
Сообщений: 24
Регистрация: 10.10.2019
Пользователь №: 366868

|
 Интересно, это не то слово, ОЧЕНЬ интересно! Думаю будет любопытно сравнить, те моменты с которыми уже разобрался, в программе и в теории. Буду благодарен если поделитесь. Если много, можно на мыло или на яндекс диск, например, или аналогичное место. Программа, я так понимаю, платная, но если она полпулярная - то наверняка имеется лекарство.
|
|
|
|
|
|
|
|
12.11.2019, 11:54
|
Группа: Участники форума
Сообщений: 1653
Регистрация: 22.1.2014
Из: Пенза
Пользователь №: 220488

|
Цитата(tems-ya @ 12.11.2019, 11:30)   Интересно, это не то слово, ОЧЕНЬ интересно! Думаю будет любопытно сравнить, те моменты с которыми уже разобрался, в программе и в теории. Буду благодарен если поделитесь. Если много, можно на мыло или на яндекс диск, например, или аналогичное место. Написал в личку, где могу поделиться и пообщаться на тему расчета гравитационок. И поделюсь знаниями и опытом проектирования в этой программе. Прямую ссылку дать не позволяют правила этого форума. Цитата(tems-ya @ 12.11.2019, 11:30)  Программа, я так понимаю, платная, но если она популярная - то наверняка имеется лекарство. Очень популярна её урезанная "фирменная" беЗплатная версия Данфос СО. Но предпочитаю пользоваться нормальной, а не кастрированной версией. Если уж привлекает "беЗплатная" версия, то пользуйтесь только не Данфоссом СО.
Сообщение отредактировал Inchin - 12.11.2019, 11:57
|
|
|
|
|
|
|
|
18.12.2019, 14:34
|
Группа: Участники форума
Сообщений: 24
Регистрация: 10.10.2019
Пользователь №: 366868

|
Ну и чтобы, все вышеизложенное не осталось просто пустышкой, а получило какое-то завершение Для стальных технических труб (50,40,32,25,20,16) с шероховатостью 0.2 мм (которые собственно и применяются в системах отопления с естественной циркуляцией), для того чтобы численно не решать нелинейные уранения и не расчитывать интеграл верятностей, думаю, можно коэфициент линейного сопротивления на (VBA) расчитать следующим образом: Re - критерий Рейнольдса delta - коэф. относительной шероховатости (delta = 0.2/внутр.диаметр в мм) Function lambda2(Re As Double, delta As Double) As Double Dim ReL As Double, ReR As Double lam = lambda2_0(Re, delta) If lam = 0 Then If Re < 2000 Then rez = lambda_lamin(Re) Else '----------------------- If 0.01 < delta Then 'для 16 диаметра ReL = 2600 ReR = 3500 Else 'для диаметров 20-50 ReL = 2800 ReR = 3700 '3900 End If 'rez = lambda_Kissin(Re, delta) '----------------------- If ReL < Re And Re <= ReR Then f1 = lambda2_0(ReL, delta) f2 = lambda_Teplov(ReR, delta) rez = Interpol2point(Re, ReL, ReR, f1, f2) Else If 0.006 < delta Then rez = lambda_Teplov(Re, delta) + 0.001 'моя поправка Else rez = lambda_Teplov(Re, delta) End If End If End If Else rez = lam End If lambda2 = rez End Function Function lambda2_0(Re As Double, delta As Double) As Double '--------------------------------------------- Re2 = 2090 * (1 / delta) ^ 0.0635 If delta <= 0.007 Then Re0 = 2000 Re1 = 2000 la_zv = 0.032 la2 = 7.242 * Re2 ^ (-0.643) Else 'delta > 0.007 Re0 = 754 * Exp(0.0065 / delta) Re1 = 1160 * (1 / delta) ^ 0.11 la_zv = 0.0758 - 0.0109 / (delta ^ 0.286) la2 = 0.145 / (delta ^ -0.244) End If '--------------------------------------------- If Re0 <= Re And Re < Re1 Then If 0.007 <= delta Then lambda2_0 = 4.4 * (Re ^ (-0.595)) * Exp(-(0.00275 / delta)) End If End If If Re1 <= Re And Re <= Re2 Then lambda2_0 = la_zv + (la2 - la_zv) * Exp(-(0.0017 * (Re2 - Re)) ^ 2) End If End Function Function lambda_Teplov(ByVal Re As Double, ByVal delta As Double) As Double lambda_Teplov = 1 / ((1.8 * Lg(8.25 / (delta + 56 / Re))) ^ 2) End Function Границы зон также видны из графиков. Все подробности с расчетами в файле.
Эскизы прикрепленных изображений
|
|
|
|
|
|
|
|
19.12.2019, 2:37
|
Группа: Участники форума
Сообщений: 352
Регистрация: 30.1.2016
Пользователь №: 288667

|
tems-ya, браво, Вы не могли бы: 1. привести формулы по графикам в традиционном виде; 2. и пояснения для графиков дать? --------------------------------- 3. Чем поход на Аудитор-а закончился? 4. 7z - это что за расширение такое для файла Visual Basic for Application 5. С Inchin-ым Вы приватно общались, или можно посмотреть? Где? Можно в личку.
Сообщение отредактировал Юрий_Нд - 19.12.2019, 2:37
|
|
|
|
|
|
|
|
19.12.2019, 11:51
|
Группа: Участники форума
Сообщений: 24
Регистрация: 10.10.2019
Пользователь №: 366868

|
4. 7z - это что за расширение такое для файла Visual Basic for Application- это современная версия zip архива, форум, почему-то не пропустил файл с макросами, пришлось его заархивировать. Сам файл Exel лежит внутри, его надо извлечь и далее работать как с обычным Exel файлом. 3. Чем поход на Аудитор-а закончился?- не было никакого похода и, скорее всего не будет, т.к. (из опыта) использование любых не тривиальных программ расчетов (в любых областях), ну кроме калькуляторов, конечно, дает хороший положительный эффект только в случае, когда человек их использующий досконально понимает физику и суть всех процессов, которые происходят в расчитываемой системе и в состоянии качественно оченить получаемые результаты и скорректировать что-нужно в случае если выходные данные не соответствуют ожиданиям. Т.е. использование программ подразумевает уже некое априорное знание результата, что бывает когда ты а)специалист б)лет 10 с этой программой работаешь. Ни под один их этих пунктов я не подхожу  . А просто, как обезьяна, чего-то там крутить, чтобы чего-то там, неизвестно чего и как посчитанное получить, по моему, глупо, тем более, что изначально получить требуется именно достоверные данные, а не выполнить типа лабораторную или курсовой, где важен сам процесс, а не результат. 5. С Inchin-ым Вы приватно общались, или можно посмотреть? Где? Можно в личку.-нет не общались, т.к. я пока не знаю, что бы я мог у него спросить - ну не дорос я пока  . У него есть свой сайт мастер-отопление точка ру, кажется, он пригласил меня там пообщаться. Все это как-то очень похоже на какието местные клановые терки, возможно, завязанные на коммерческие интересы здешних участников. Я человек в этой области случайно залетный, мне все это не интересно. 1. привести формулы по графикам в традиционном виде; 2. и пояснения для графиков дать?- нет универсальных адекватных формул в традиционном (аналитическом) виде, к сожалению, ну или, по краней мере, мне они не извесины. Попытка получить такую единую универсальную зависимость предпринята товарищами Черникиными Черникин А.В. Обобщение расчета коэффициента гидравлического сопротивления трубопроводов // Наука и технология углеводородов. М.: 1998. №1. С. 21–23.-статья есть в сети, легко гуглится, все желающие могут почитать. Данная зависимость - это нижняя синяя кривая на графике. Мое отношение пока скептическое. Авторы похоже применяли ее для нефтепродуктов и, возможно, для воды в переходной зоне она не очень... Мне не нравится, т.к. сильно не совпадает с остальными, хотя по своей форме - зависимость мечта  . Возможно перспективно было бы ее взять за основу и "доработать", но это отдельная большая задача + нужны достоверные эксперементальные данные. Все остальные кривые построены по: Идельчик И.Е.Справочник по гидравлическим сопротивлениям.1992Верхняя серая кривая - по п.30 стр. 65 (Численное решение уравнения Кольбрука + апроксимация интегралом вероятностей по Адамовичу в переходной зоне) голубая - по таблице стр.90 зеленая - немного дополенные мной формулы стр.88, чтобы как можно точнее совпадали с голубой кривой. Мое вмешательство следующее: Уравнение Кольбрука дает несколько завышенные значения в турбулентной области, что для практики скорее + чем-. Чтобы не решать численными методами это нелинейное уравнение применена формула Теплова стр.66 которая ближе всех из известных мне к зависимости Кольбрука. Однако для труб малого размера 25, 20, 16 Теплов до до Kольбрука немного не дотягивал и я ручками чуток приподнял  Зеленая (код которой приведен выше) для указанных условий мне пока нравится больше всего + она достаточно легкая с вычислительной точки зрения.
Сообщение отредактировал tems-ya - 19.12.2019, 11:54
|
|
|
|
|
|
|
|
19.12.2019, 12:16
|
Группа: Участники форума
Сообщений: 352
Регистрация: 30.1.2016
Пользователь №: 288667

|
Очень жаль, что Вы мне предлагаете разбираться во всех Ваших премудростях кода ВБА, вместо того, чтобы просто показать формулу. Понимаю, что в формате форума это трудно сделать. Ну тогда попробуйте в Ворде что-нибудь "сваять" или "на худой конец" картинку из книжки вставьте. И вообще, причём тут Теплов, вместо общепризнанного Колбрука когда Вы сами говорите, что у Вас комп под рукой, а не листик с карандашиком. На 100% уверен, что метод последовательных приближений для Вас не является чем-то загадочным.
|
|
|
|
|
|
|
|
19.12.2019, 13:30
|
Группа: Участники форума
Сообщений: 2233
Регистрация: 8.7.2008
Из: Днепропетровск
Пользователь №: 20416

|
Цитата(Firefox @ 30.10.2019, 22:04)  3. Труба - не проблема. А вот какого диаметра должны быть патрубки котла, чтобы передать эти самые 20 кВт без гидрострелки и дополнительных насосов? "Достаточного диаметра..." Гоголь, "Вий", сантехническое прочтение... В паспорте котла обычно указывается, может ли он работать в системе с естественной циркуляцией или же нет.... Цитата(tems-ya @ 7.11.2019, 17:07)  Интересный момент. Если пересчитать по логарифмическим формулам нормативный среднефрифметический температурный напор 70С, то НОРМАТИВНЫЙ!!! напор получается другим = 68.5 ! Есть еще более интересный момент. Среднеарифметический нормативный температурный напор считается для параметров 105/70/18, то есть не 70, а (105+70)/2-18 = 69,5...
|
|
|
|
|
|
|
|
19.12.2019, 17:59
|
Группа: Участники форума
Сообщений: 24
Регистрация: 10.10.2019
Пользователь №: 366868

|
Юрий_Нд, вы меня тролите или действительно не понимаете?  Хорошо, пока нет еще достаточных оснований предпологать первое, предположим второе. Все формулы есть в файле, если его открывали, то незаметить их сложно, ну да ладно приведу явно. Уравнение Кольбрука - не имеет аналитического решения. Решить его можно только численно. Что это такое и как это сделать объяснять не буду (в файле это есть,я это сделал), скажу только, что если есть возможность избежать данной процедуры - то лучше избежать. Но возникает вопрос чем его заменить. Чтобы было понятно картинки приложил. Как видно для больших диаметров - Теплов очень неплохол совпадает с Кольбруком. А вот на маленьких (20-16) бЯда..., так и просится немного вверх его приподнять, что я собственно и сделал в функции, код которой приведен выше. Про метод последовательных приближений, честно говоря, не понял. Нет, что это такое - я, в общих чертах, знаю, и, даже иногда приходится применять, но вот что, здесь, и, главное куда, "последовательно приближать", для меня, пока, остается загадкой.
Эскизы прикрепленных изображений
|
|
|
|
|
|
|
|
19.12.2019, 18:28
|
сам себе Sapiens
Группа: Участники форума
Сообщений: 11390
Регистрация: 21.5.2005
Из: г. Владимир
Пользователь №: 797

|
Цитата(tems-ya @ 19.12.2019, 17:59)  Уравнение Кольбрука - не имеет аналитического решения. Решить его можно только численно. У меня в "Excel-2003" оно решается с итерациями: Расчёт потерь напора по длине
Сообщение отредактировал tiptop - 19.12.2019, 18:29
|
|
|
|
|
|
1 чел. читают эту тему (гостей: 1, скрытых пользователей: 0)
Пользователей: 0
|
|
Реклама
ООО «Арктика групп» ИНН: 7713634274
Реклама: ООО «СибСтронг» | ИНН 6670013662 | ERID: 2VtzqvdgiCU
ООО «УНИСПЛИТ» ИНН: 6453155081 erid:2VtzqwWc8XB
Реклама: ООО «СЛ-ЛАЗЕР» ИНН 7727447267 | erid: 2VtzqvEDgM7
Последние сообщения Форума
|