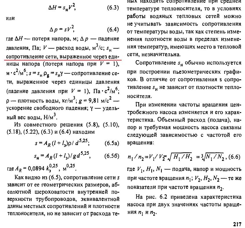
Рабочее давление в системе |
|
|
|
|
10.8.2010, 10:39
|
Группа: New
Сообщений: 3
Регистрация: 9.8.2010
Пользователь №: 67671

|
Здравствуйте. Подскажите пожалуйста ответ на такой вопрос: Что такое рабочее давление в системе отопления и в каких документах оно нормируется. На всякий случай уточняю что под рабочим давлением в системе подразумеваю "избыточное" давление которое остаётся в ней после заполнения. Обычно принимали его равным 2.5-3 бар. , но сейчас возникла необходимость более точного определения.
|
|
|
|
|
|
2 страниц
1 2 >
|
 |
Ответов
(1 - 29)
|
|
10.8.2010, 12:11
|
Группа: Участники форума
Сообщений: 142
Регистрация: 8.6.2010
Из: Украина
Пользователь №: 60389

|
Оно должно быть достаточным для создания в наиболее высоко расположенной точке системы, давления с целью надежного заполнения и удаления воздуха из системы.
Сообщение отредактировал BadMax - 10.8.2010, 12:12
|
|
|
|
|
|
|
|
10.8.2010, 18:18
|
Группа: Участники форума
Сообщений: 141
Регистрация: 19.4.2010
Из: Караганда
Пользователь №: 53041

|
Наскольку я помню - высота системы отопления + 5 м.в.ст. запаса
|
|
|
|
|
|
|
|
10.8.2010, 18:49
|
Группа: Участники форума
Сообщений: 593
Регистрация: 9.10.2007
Из: Санкт-Петербург
Пользователь №: 11862

|
2 бара, не помню чтоб где то было прописано. Из опыта эксплуатации
|
|
|
|
|
|
|
|
10.8.2010, 21:53
|
Группа: Участники форума
Сообщений: 301
Регистрация: 25.2.2009
Пользователь №: 29675

|
1,5-2 атмосферы из опыта
|
|
|
|
|
|
|
|
10.8.2010, 22:02
|
Не по вкусу пряник, не по чину мундир.
Группа: Участники форума
Сообщений: 50484
Регистрация: 24.4.2009
Пользователь №: 32666

|
Цитата(Ram48rus @ 10.8.2010, 22:53)  1,5-2 атмосферы из опыта Из опыта чего? Знаю объекты, где рабочее давление 7 кг. Второй пост всё объясняет, к чему эта странные цифры?
|
|
|
|
|
|
|
|
16.8.2010, 16:55
|
Группа: New
Сообщений: 3
Регистрация: 9.8.2010
Пользователь №: 67671

|
Спасибо за ответы. Величину рабочего давления в 1-3 бара нам наши монтажники то же рекомендовали по опыту работы. Однако опыт опытом, а точную величину хотелось бы знать, а так же документы по которым она принимается.
Высота системы + 5м запаса более интересный вариант, но во 1-х это способ определения давления для расширительного бака не так ли?; во 2-х высота системы равна статическому давлению в ней, а если высота системы 80м -100м не слишком ли велико рабочее давление в системе будет? Зачем так сильно «напрягать» систему? Опять же в закрытой системе статика не учитывается.
|
|
|
|
|
|
|
|
16.8.2010, 17:08
|
Группа: Участники форума
Сообщений: 177
Регистрация: 28.3.2010
Из: Пуровский район ЯНАО
Пользователь №: 49362

|
Цитата(ТТС1 @ 16.8.2010, 19:55)  Спасибо за ответы. Величину рабочего давления в 1-3 бара нам наши монтажники то же рекомендовали по опыту работы. Однако опыт опытом, а точную величину хотелось бы знать, а так же документы по которым она принимается.
Высота системы + 5м запаса более интересный вариант, но во 1-х это способ определения давления для расширительного бака не так ли?; во 2-х высота системы равна статическому давлению в ней, а если высота системы 80м -100м не слишком ли велико рабочее давление в системе будет? Зачем так сильно «напрягать» систему? Опять же в закрытой системе статика не учитывается. хмм, это что за объект с высотой 80м-100м ???
|
|
|
|
|
|
|
|
16.8.2010, 17:30
|
Группа: Участники форума
Сообщений: 33541
Регистрация: 4.12.2006
Из: 97
Пользователь №: 5032

|
Цитата(ТТС1 @ 16.8.2010, 17:55)  Опять же в закрытой системе статика не учитывается. Неужели?
|
|
|
|
|
|
|
|
16.8.2010, 18:54
|
Группа: Участники форума
Сообщений: 141
Регистрация: 19.4.2010
Из: Караганда
Пользователь №: 53041

|
Цитата(ТТС1 @ 16.8.2010, 19:55)  Спасибо за ответы. Величину рабочего давления в 1-3 бара нам наши монтажники то же рекомендовали по опыту работы. Однако опыт опытом, а точную величину хотелось бы знать, а так же документы по которым она принимается.
Высота системы + 5м запаса более интересный вариант, но во 1-х это способ определения давления для расширительного бака не так ли?; во 2-х высота системы равна статическому давлению в ней, а если высота системы 80м -100м не слишком ли велико рабочее давление в системе будет? Зачем так сильно «напрягать» систему? Опять же в закрытой системе статика не учитывается. Не так: Высота системы + 5м запаса - это минимальное рабочее давление любой системы. Максимальное рабочее давление - предел прочности элементов составляющих систему. Обычно это радиаторы. Для чугунных радиаторов - 6 ати Если высота системы слишком большая то применяют зонирование. ПС В независимой системе подпитка может осуществятся из внешних тепловых сетей, там статика обязательно учитывается.
Сообщение отредактировал old_iva - 16.8.2010, 18:56
|
|
|
|
|
|
|
|
17.8.2010, 16:36
|
Группа: Участники форума
Сообщений: 1503
Регистрация: 7.12.2009
Из: Москва
Пользователь №: 41921

|
Цитата(ТТС1 @ 10.8.2010, 11:39)  Здравствуйте. Подскажите пожалуйста ответ на такой вопрос: Что такое рабочее давление в системе отопления и в каких документах оно нормируется. На всякий случай уточняю что под рабочим давлением в системе подразумеваю "избыточное" давление которое остаётся в ней после заполнения. Обычно принимали его равным 2.5-3 бар. , но сейчас возникла необходимость более точного определения. ПТЭ ТЭУ: "термины и определения" рабочее давление - максимальное избыточное давление на входе в ТЭУ или ее элемент, определяемое по по рабочему давлению трубопроводов с учетом сопротивления и гидростатического давления. ПТЭ ТЭУ, системы отопления, эксплуатация. п.9.3.20. В режиме эксплуатации давление в обратном трубопроводе для водянной системы теплопотребления, устанавливается выше статического не менее, чем на 0,05 Мпа (полатмосферы), но не превышающим максимально допустимого давления для наименее прочного элемента системы. Что за здание-то 80м!? макс. допустимое давл. -уст. изготовителем.
Сообщение отредактировал l-nikolaev - 17.8.2010, 16:39
|
|
|
|
|
|
|
|
18.8.2010, 12:00
|
Группа: Участники форума
Сообщений: 159
Регистрация: 5.7.2006
Из: Москва
Пользователь №: 3325

|
))) 80-100 м хорошие здания, Дубай. Для таких зданий делаются промежуточные тех этажи в которых устанавливаются свои ИТП с т/о т.е независящ от вх давления и работают на свою высоту +5 м Другого рабочего давления не бывает ) p/s/ обожаю я таких деятелей по опыту 1-3 бара. куда не приеду везде найдется хоть один опытный деятель которому не досуг узнать как это считается зато опытааааа.... (никого не хотел обидеть, но как говорил мой преподаватель учите мат часть.)
|
|
|
|
|
|
|
|
18.8.2010, 12:06
|
Группа: Участники форума
Сообщений: 142
Регистрация: 8.6.2010
Из: Украина
Пользователь №: 60389

|
Цитата(Alone @ 18.8.2010, 12:00)  ))) 80-100 м хорошие здания, Дубай. Для таких зданий делаются промежуточные тех этажи в которых устанавливаются свои ИТП с т/о т.е независящ от вх давления и работают на свою высоту +5 м Другого рабочего давления не бывает ) p/s/ обожаю я таких деятелей по опыту 1-3 бара. куда не приеду везде найдется хоть один опытный деятель которому не досуг узнать как это считается зато опытааааа.... (никого не хотел обидеть, но как говорил мой преподаватель учите мат часть.) +1, нечего добавить
|
|
|
|
|
|
|
|
18.8.2010, 12:43
|
Группа: New
Сообщений: 3
Регистрация: 9.8.2010
Пользователь №: 67671

|
Ответы на вопросы свои я в общем-то получил. Понятно и как определяется и нормы где про это написано. Хорошо.Спасибо еще раз.
Статика в закрытой системе отопления влияет на прочность её компонентов - приборов, арматуры, труб так? В напоре циркуляционного насоса статика не учитывается (именно это я и имел ввиду) ,но при подборе насоса следует учитывать какое максимальное давление выдерживает его корпус, не так ли? Ну а теперь вот узнал что статика определяет рабочее давление в системе.
80м высота дома в 25 этажей, что же тут удивительного? Другое дело что система отопления в таком доме разбита должна быть на зоны. Так она и разбита на 2е зоны. Только вот промежуточного этажа нет (жадный заказчик). Поэтому обе системы начинаются из одной бойлерной хотя и от разных теплообменников. Для 2-й зоны статическое давление составляет 80м примерно. Однако это давление действует только на нижнюю половину на арматуру, на гребёнке, что меня сейчас и волнует.
В связи с выше сказанным возник еще такой вопрос-уточнение. В системе отопления 2-ой зоны полное давление в системе, в нижней её части, будет равно: рабочему давлению т.е. 80м+5м + статика это еще 80м итого 165м? Или я опять путаю?
Конечно хорошо бы выложить сюда схему но она сложная (на мой взгляд) в ней долго разбиратся и главное на ней не указаны давления какие где.
|
|
|
|
|
|
|
|
18.8.2010, 16:14
|
Группа: Участники форума
Сообщений: 159
Регистрация: 5.7.2006
Из: Москва
Пользователь №: 3325

|
путаете, и себя и других, давление в обратке (статика) равна высоте дома +5, давление в подаче = давление обратки + гидравлическое сопротивление системы (давление на которое расчитывается ваш циркуляционный насос)
|
|
|
|
|
|
|
|
18.8.2010, 16:45
|
Группа: Участники форума
Сообщений: 33541
Регистрация: 4.12.2006
Из: 97
Пользователь №: 5032

|
ТТС1 Откройте учебник Сканави "Конструирование и расчет водяного и воздушного отопления" СИ 1982г.И на стр.132 или около того все это весьма подробно расписано с пьезометрами.
|
|
|
|
|
|
|
|
18.8.2010, 21:40
|
Группа: Участники форума
Сообщений: 1081
Регистрация: 12.12.2007
Пользователь №: 13744

|
Имейте в виду, если заставят прессовать по СНИПам (1,5 рабочего давления), то на второй зоне теплообменники с запасом выбирайте.
|
|
|
|
|
|
|
|
18.8.2010, 22:02
|
Не по вкусу пряник, не по чину мундир.
Группа: Участники форума
Сообщений: 50484
Регистрация: 24.4.2009
Пользователь №: 32666

|
Цитата(Alone @ 18.8.2010, 17:14)  путаете, и себя и других, давление в обратке (статика) равна высоте дома +5, давление в подаче = давление обратки + гидравлическое сопротивление системы тоже не путайте других, не гидравлическое сопротивление, а гидравлические потери. Сообразно - не Цитата(Alone @ 18.8.2010, 17:14)  давление на которое расчитывается ваш циркуляционный насос но потери давления в циркуляционном контуре. Ваш преподаватель был прав, матчасть надо знать.
|
|
|
|
|
|
|
|
19.8.2010, 12:04
|
Группа: Участники форума
Сообщений: 159
Регистрация: 5.7.2006
Из: Москва
Пользователь №: 3325

|
Цитата(HeatServ @ 18.8.2010, 23:02)  тоже не путайте других, не гидравлическое сопротивление, а гидравлические потери. Сообразно - не
но потери давления в циркуляционном контуре.
Ваш преподаватель был прав, матчасть надо знать. Прости не уловил, а чем отличается потери давления в системе от гидравлического сопротивления системы (то есть всех ее элементов?) "Гидравлическое сопротивление (pump load, pressure loss) -сопротивление движению жидкости, приводящее к потере механической энергии потока (потери напора, гидравлические потери). Гидравлические сопротивления подразделяют на линейные сопротивления (по длине прямолинейного пути), обусловленные вязкостью жидкости, и местные сопротивления возникающие в местах изменения диаметра или направления к скорости потока (в задвижках, вентилях, коленях, тоойниках, диафрагмах и т. д.) "
Сообщение отредактировал Alone - 19.8.2010, 12:10
|
|
|
|
|
|
|
|
19.8.2010, 19:12
|
Не по вкусу пряник, не по чину мундир.
Группа: Участники форума
Сообщений: 50484
Регистрация: 24.4.2009
Пользователь №: 32666

|
Цитата(Alone @ 19.8.2010, 13:04)  Прости не уловил, а чем отличается потери давления в системе от гидравлического сопротивления системы (то есть всех ее элементов?) Странно. Может быть для начала книжки почитать, да не самиздат фирмёшек - торговцев насосами, а нормальные советские учебники... Не хочу обидеть, но это фундаментальное непонимание. Цитата(Alone @ 19.8.2010, 13:04)  "Гидравлическое сопротивление (pump load, pressure loss) -сопротивление движению жидкости, приводящее к потере механической энергии потока (потери напора, гидравлические потери). Гидравлические сопротивления подразделяют на линейные сопротивления (по длине прямолинейного пути), обусловленные вязкостью жидкости, и местные сопротивления возникающие в местах изменения диаметра или направления к скорости потока (в задвижках, вентилях, коленях, тоойниках, диафрагмах и т. д.) " Гидравлические потери — вид потерь энергии в системах гидропривода, в трубопроводах и другом гидрооборудовании, обусловленный работой сил вязкого трения между слоями жидкости, а также силами взаимодействия между жидкостью и контактирующими с ней твёрдыми телами и газами. Гидравлические потери принято разделять на три вида: потери на трение по длине, которые определяются по формуле Дарси-Вейсбаха; местные гидравлические потери, для которых коэффициенты потерь (коэффициенты Дарси) вычисляются по эмпирическим формулам; примером местных потерь могут служить внезапное расширение трубы, внезапное сужение трубы, поворот трубы и другие; потери в гидрооборудовании; этот вид потерь определяется по принципу автомодельности. Гидравлические потери выражают либо в потерях напора Δh, либо в потерях давления ΔP (эти две величины отражают величину потерь энергии).
|
|
|
|
|
|
|
|
20.8.2010, 9:20
|
Группа: Участники форума
Сообщений: 159
Регистрация: 5.7.2006
Из: Москва
Пользователь №: 3325

|
Ну что Вы, вы никого не обидели. Только вот на вопрос так и не ответили, чем отличаются потери давления в системе от гидравлического сопротивления системы? а копировать определения из поисковиков я тоже умею, что наглядно показал в прошлом посте.
|
|
|
|
|
|
|
|
20.8.2010, 10:49
|
Не по вкусу пряник, не по чину мундир.
Группа: Участники форума
Сообщений: 50484
Регистрация: 24.4.2009
Пользователь №: 32666

|
Цитата(Alone @ 20.8.2010, 10:20)  Ну что Вы, вы никого не обидели. Вот и ладушки. Цитата(Alone @ 20.8.2010, 10:20)  Только вот на вопрос так и не ответили, чем отличаются потери давления в системе от гидравлического сопротивления системы? Эти две величины имеют различную размерность, например в уравнении напорно-расходной характеристики они связаны так: H=S*Q^2; в уравнении напорно-расходной характеристики насоса они связаны так: H=Ho-S*Q^2. H в данном случае есть потери напора, Q в данном случае расход, а вот что такое S предлагаю додумать. Всё-таки напомню Вам, что это азы. И за подобный ликбез модератор может в принципе неплохую тему отправиь нахрен в песочницу и будет прав.
|
|
|
|
|
|
|
|
20.8.2010, 11:07
|
Эко Интегратор Всея Руси
Группа: Участники форума
Сообщений: 12291
Регистрация: 14.1.2008
Из: Архангельск
Пользователь №: 14438

|
Северодвинские мужики настолько суровы, что даже когда они говорят "Подводные лодки - стройся!", подводные лодки строятся
|
|
|
|
|
|
|
|
20.8.2010, 13:45
|
Группа: Участники форума
Сообщений: 159
Регистрация: 5.7.2006
Из: Москва
Пользователь №: 3325

|
S -гидравлическое сопротивление. (для тех кому интересно: http://www.politerm.com.ru/zuluthermo/help...dika_part4.htmHeatServ, Вы оказались правы. Не сталкивался с необходимостью вычисления именно сопротивления. Буду знать, спасибо.
Сообщение отредактировал Alone - 20.8.2010, 13:47
|
|
|
|
|
|
|
|
20.8.2010, 13:59
|
Не по вкусу пряник, не по чину мундир.
Группа: Участники форума
Сообщений: 50484
Регистрация: 24.4.2009
Пользователь №: 32666

|
Да незачто, ссылку хорошую привели, политермовцы вообще молодцы в этом плане.
|
|
|
|
|
|
|
|
28.8.2010, 18:22
|
Группа: Участники форума
Сообщений: 309
Регистрация: 14.7.2005
Из: г. Хабаровск
Пользователь №: 975

|
to HeatServ
Не путайте людей S - это характеристика гидравлического споротивления, а не гидравлическое сопротивление.
|
|
|
|
|
|
|
|
28.8.2010, 20:11
|
Не по вкусу пряник, не по чину мундир.
Группа: Участники форума
Сообщений: 50484
Регистрация: 24.4.2009
Пользователь №: 32666

|
to ТТГВ
Вы используете устаревшие данные. С прошлой недели наука сильно двинулась вперёд, сейчас S - девятнадцатая буква латинского алфавита, математическое сообщество требует отдать этот знак им, они хотят назвать его интегралом.
|
|
|
|
|
|
|
|
29.8.2010, 5:36
|
Группа: Участники форума
Сообщений: 309
Регистрация: 14.7.2005
Из: г. Хабаровск
Пользователь №: 975

|
to HeatServ
1. А чего это Вы ерничаете. В посте № 22 Вы сами предложили додумать, что такое S в Ваших измышлениях. Давайте напишим еще, что это змейка или вообще откроем конкурс на лучшее название этого козяблика, только это все к теме разговора отношения не имеет, так что свои мысли про математиков прошу излагать на других соответствующих форумах. 2. Если уж наука шагнула вперед, то дайте ссылку на документы, но только не на интернет публикации непонятной фирмы зарабатывающей деньги, но почему то забывшей о том, что при использовании других трудов необходимо делать на них ссылки. 3. Напоминая нам, что все это азы прошу Вас перечитать настольную книгу инженера - Справочник проектировщика. Внутренние санитарно-технические устройства. под ред. И.Г. Староверова и Ю.И. Шиллера. Глава 10. п.10.8.1. 4. Надеюсь в этот раз Вы не отправитесь к филологам или инженерам людских душ, чтобы ответить на вопрос который Вы сами в таком виде сформулировали.
tO Alone
Вам дельный совет использовать интернет с умом и пользоваться документами в которых дают ссылки на первоисточники, а то будет как с одним инженером выпускником, который накачает всякой хрени из нета, а потом получает, что для отопления здания в 3000 куб.м необходимо 3 кг/час теплоносителя с параметрами 95-70, мозг включился только когда ему предложил кипятить чайник и возить им воду на объект.
Сообщение отредактировал ТТГВ - 29.8.2010, 5:38
|
|
|
|
|
|
|
|
29.8.2010, 14:57
|
Группа: Участники форума
Сообщений: 10258
Регистрация: 8.3.2007
Пользователь №: 6446

|
Цитата чем отличаются потери давления в системе от гидравлического сопротивления системы? ............. ПростиТЕ не уловил, а чем отличается потери давления в системе от гидравлического сопротивления системы (то есть всех ее элементов?)
"Гидравлическое сопротивление (pump load, pressure loss) -сопротивление движению жидкости, приводящее к потере механической энергии потока (потери напора, гидравлические потери). Гидравлические сопротивления подразделяют на линейные сопротивления (по длине прямолинейного пути), обусловленные вязкостью жидкости, и местные сопротивления возникающие в местах изменения диаметра или направления к скорости потока (в задвижках, вентилях, коленях, тройниках, диафрагмах и т. д.) " И ещё пишут/говорят "перепад давления". Вы употребили в вопросе своём слово система. Тогда надо и говорить не об составных элемента системы (в задвижках, вентилях, коленях, тройниках, диафрагмах и т. д). - Перепад давления в системе
- Потери напора системы
- Гидравлическое сопротивление системы
Отличается в принципе только что вот разным сочетанием слов сформировано. Если не сразу зацикливаться на инглиш ленгвич. А теперь Вы и меня запутали!
Сообщение отредактировал Kult_Ra - 29.8.2010, 14:59
|
|
|
|
|
|
|
|
29.8.2010, 16:55
|
Не по вкусу пряник, не по чину мундир.
Группа: Участники форума
Сообщений: 50484
Регистрация: 24.4.2009
Пользователь №: 32666

|
Цитата(ТТГВ @ 29.8.2010, 6:36)  to HeatServ
1. А чего это Вы ерничаете. В посте № 22 Вы сами предложили додумать, что такое S в Ваших измышлениях. Давайте напишим еще, что это змейка или вообще откроем конкурс на лучшее название этого козяблика, только это все к теме разговора отношения не имеет, так что свои мысли про математиков прошу излагать на других соответствующих форумах. 2. Если уж наука шагнула вперед, то дайте ссылку на документы, но только не на интернет публикации непонятной фирмы зарабатывающей деньги, но почему то забывшей о том, что при использовании других трудов необходимо делать на них ссылки. 3. Напоминая нам, что все это азы прошу Вас перечитать настольную книгу инженера - Справочник проектировщика. Внутренние санитарно-технические устройства. под ред. И.Г. Староверова и Ю.И. Шиллера. Глава 10. п.10.8.1. 4. Надеюсь в этот раз Вы не отправитесь к филологам или инженерам людских душ, чтобы ответить на вопрос который Вы сами в таком виде сформулировали. Юстас Алексу: 1. Да, ёрничаю, Вы сами провоцируете. 2. Если упомянутая фирма Вам лично не известна, то это лишь означает, что Вы не занимались серьёзными теплогидравлическими расчётами (например не моделировали город). В противном случае Вы хотя бы знали кто они такие, но раз уж Вам они не известны, то прошу поверить наслово - это очень серьёзные люди. 3. Да, именно в приведённом Вами источнике известную букву (на самом деле там ещё и коэффициент для перевода между системами) называют "характеристикой", почему и зачем это сделано - мне неведомо, что однако сути не меняет, хоть и обладает другой фонетикой. Изначально я высказался в теме только для того, чтобы корреспондент не отождествлял гидравлическое сопротивление с гидравлическими потерями. 4. Нет, к филологам отправляться не будем. Вместо этого категорически порекомендую Вам добавить книг на Ваш инженерный стол, одна книга это мало, привожу сканы из них (не забыв и Ваш источник), дабы было ясно, что сочетание "гидравлическое сопротивление" я тоже взял не с потолка. Книги хрестоматийные, надеюсь что у Вас это не вызовет протеста: Соколов ("Теплофикация...", Громов "Справочник...". Можно ещё почитать Зингера, искать лень, там S тоже называется не иначе как "гидравлическое сопротивление". Полагаю, что вопрос исчерпан.
Эскизы прикрепленных изображений
|
|
|
|
|
|
1 чел. читают эту тему (гостей: 1, скрытых пользователей: 0)
Пользователей: 0
|
|
Реклама
ООО «Арктика групп» ИНН: 7713634274 | erid 2VtzqvpbUMg
ООО «УНИСПЛИТ» ИНН: 6453155081 erid:2Vtzqv6z6bU
Реклама: ООО «СЛ-ЛАЗЕР» ИНН 7727447267 | erid: 2VtzqvEDgM7
Последние сообщения Форума
|