Что будет, если в многоэтажном доме заменить двухтрубную систему отопления на коллекторную? |
|
|
|
|
21.9.2016, 21:40
|
Группа: Участники форума
Сообщений: 25
Регистрация: 14.7.2016
Пользователь №: 301300

|
Что будет, если в многоэтажном доме заменить двухтрубную систему отопления на коллекторную? Нарушит ли это циркуляцию в верхних и нижних квартирах?
|
|
|
|
|
|
|
|
22.9.2016, 7:00
|
Группа: Участники форума
Сообщений: 1550
Регистрация: 14.4.2011
Пользователь №: 103554

|
От кривизны рук зависит. Может нарушит, а может и нет.
|
|
|
|
|
|
|
|
22.9.2016, 7:31
|
Отдыхающий
Группа: Участники форума
Сообщений: 556
Регистрация: 14.10.2011
Из: СПб
Пользователь №: 125392

|
Цитата(tough @ 21.9.2016, 21:40)  Что будет, если в многоэтажном доме заменить двухтрубную систему отопления на коллекторную? Нарушит ли это циркуляцию в верхних и нижних квартирах? Не нарушит, просто это будет новая система, с нуля. Заказчик готов перелапатить весь дом?
|
|
|
|
|
|
|
|
22.9.2016, 8:54
|
Группа: Участники форума
Сообщений: 12924
Регистрация: 9.4.2014
Пользователь №: 229939

|
Цитата(tough @ 21.9.2016, 21:40)  Что будет, если в многоэтажном доме заменить двухтрубную систему отопления на коллекторную? Нарушит ли это циркуляцию в верхних и нижних квартирах? По вопросу даже не понятно, собираетесь ли Вы проектировать всю систему заново или экспериментировать на одном этаже/в одной квартире.
|
|
|
|
|
|
|
|
22.9.2016, 10:45
|
Группа: Участники форума
Сообщений: 25
Регистрация: 14.7.2016
Пользователь №: 301300

|
Да, на одном этаже. На остальных останется двухтрубка.
|
|
|
|
|
|
|
|
22.9.2016, 13:03
|
Группа: Участники форума
Сообщений: 25
Регистрация: 14.7.2016
Пользователь №: 301300

|
На стояк одна квартира и 12 этажей.
|
|
|
|
|
|
|
|
22.9.2016, 13:14
|
Группа: Участники форума
Сообщений: 1653
Регистрация: 22.1.2014
Из: Пенза
Пользователь №: 220488

|
Цитата(tough @ 22.9.2016, 13:03)  На стояк одна квартира и 12 этажей. Есть схема домовой системы отопления? Нужно знать, какая балансировочная арматура стоит на входе в каждую квартиру. Если стоит авто РПД (настройку не трогать!), то можете менять в своей квартире на коллекторку. Если что и сделаете не так, то другие этажи (квартиры) не пострадают. Если же на входе в квартиры ручные балансировочные клапаны (или отсутствует балансировочная арматура) - то не можете ничего менять (включая любые настройки), ибо (скорее всего) от этого пострадает отопление минимум на всём стояке.
Сообщение отредактировал Inchin - 22.9.2016, 13:15
|
|
|
|
|
|
|
|
22.9.2016, 14:58
|
Группа: Участники форума
Сообщений: 4373
Регистрация: 4.12.2006
Из: Klaipeda
Пользователь №: 5034

|
Цитата(tough @ 22.9.2016, 10:45)  Да, на одном этаже. На остальных останется двухтрубка. Тогда ваш вопрос должен звучать так: Цитата(tough @ 21.9.2016, 21:40)  Что будет, если в многоэтажном доме заменить двухтрубную систему отопления одной квартиры на коллекторную? Нарушит ли это циркуляцию в верхних и нижних квартирах? Да нарушит. Вы правильно опасаетесь по этому поводу )
|
|
|
|
|
|
|
|
22.9.2016, 16:55
|
Группа: Участники форума
Сообщений: 12924
Регистрация: 9.4.2014
Пользователь №: 229939

|
Цитата(tough @ 22.9.2016, 10:45)  Да, на одном этаже. На остальных останется двухтрубка. Цитата(tough @ 22.9.2016, 13:03)  На стояк одна квартира и 12 этажей. Т.е. сейчас у Вас несколько верт. 2-х-трубных стояков в квартире, а Вы собираетесь подключить все помещения одной квартиры только к одному стояку? В таком варианте пострадают все помещения, подсоединённые к этому стояку на всех этажах. Далее Ваши соседи вычислят виновного (Вас) и по доброму или по суду заставят вернуть инженерную систему здания (а не Вашу личную!) в исходное состояние.
|
|
|
|
|
|
|
|
23.9.2016, 1:21
|
Группа: Участники форума
Сообщений: 25
Регистрация: 14.7.2016
Пользователь №: 301300

|
У нас стояк проходит около входной двери. Стояк на моем этаже 32, от него отходит 16 и дальше уходит на радиаторы. Вся разводка по полу в стяжке. Стояк один на 12 типовых этажей. В квартире 4 радиатора. Застройщик сделал двухтрубную систему, последние радиаторы плохо грели. На этапе ремонта некоторые сделали коллекторную разводку. У какой разводки будет больше сопротивление?
|
|
|
|
|
|
|
|
23.9.2016, 4:10
|
Группа: Участники форума
Сообщений: 33571
Регистрация: 4.12.2006
Из: 97
Пользователь №: 5032

|
Можно сделать так, что у желаемой будет сопротивление больше(не важно какая она по схеме). тут важней- а как сделано у вас. только вот... а не проще ли поджать ближние приборы отопления, что теплоноситель в магистралях квартирных перераспределился пойдя и в дальние два прибора. Просто от неумения\желания сделать это начать переделывать разводку. ибо это дороже по стоимости работ(а не за три копейки крутить чего то и Зак просто увидев делаемое скажет, что мол а не хватит ли вам суммы поменьше).
|
|
|
|
|
|
|
|
23.9.2016, 9:41
|
Группа: Участники форума
Сообщений: 25
Регистрация: 14.7.2016
Пользователь №: 301300

|
Поджать пробовали, не помогало, просто хуже грели первые радиаторы. У какой системы изначально сопротивление больше? Коллекторной или двухтрубной? (четыре радиатора) Ответвление от стояка сталь полдюйма, у двухтрубки дальше идет труба 20х2,8, у коллекторной сам коллектор дюймовый и от него к радиаторам так же труба 20х2,8. Самая длинная ветка 14 метров у коллекторной, у двухтрубки до крайнего радиатора 29 метров.
|
|
|
|
|
|
|
|
23.9.2016, 9:58
|
Группа: Участники форума
Сообщений: 12924
Регистрация: 9.4.2014
Пользователь №: 229939

|
Цитата(tough @ 23.9.2016, 9:41)  Поджать пробовали, не помогало, просто хуже грели первые радиаторы. У какой системы изначально сопротивление больше? Коллекторной или двухтрубной? (четыре радиатора) Ответвление от стояка сталь полдюйма, у двухтрубки дальше идет труба 20х2,8, у коллекторной сам коллектор дюймовый и от него к радиаторам так же труба 20х2,8. Самая длинная ветка 14 метров у коллекторной, у двухтрубки до крайнего радиатора 29 метров. Вам же уже ответили Цитата(инж323 @ 23.9.2016, 4:10)  Можно сделать так, что у желаемой будет сопротивление больше(не важно какая она по схеме)... Общий расход тепла, подаваемый от магистрального стояка в Вашу квартиру, отбалансирован при расчёте/наладке СО и не зависит уже от вида внутренней разводки - между Вашими 4-я приборами в любом варианте поквартирной разводки перераспределяется одно и то же количество тепла. Т.е., добиваясь съёма бОльшего количества тепла с одних радиаторов, Вы уменьшаете теплосъём с остальных радиаторов в квартире.
|
|
|
|
|
|
|
|
23.9.2016, 10:03
|
Группа: Участники форума
Сообщений: 2660
Регистрация: 20.3.2005
Пользователь №: 570

|
Цитата У нас стояк проходит около входной двери. Стояк на моем этаже 32, от него отходит 16 и дальше уходит на радиаторы. Вся разводка по полу в стяжке. Стояк один на 12 типовых этажей. В квартире 4 радиатора. Именно в вашем случае коллекторная система может наоборот уменьшить сопротивление этажестояка в вашей квартире. Т.к 16-я труба на 4 радиатора и длиной в 29 м скорее всего будет иметь больше сопротивление, чем коллекторная система. А ваша проблема банальна - потери в лежаке больше потерь в ОП, поэтому и запираются самые дальние приборы, а при попытке наладки недогреваются ближние. Вам бы похорошему ответвление в квартиру и диаметр лежака заменить на больший диаметр. Цитата отбалансирован при расчёте/наладке СО Может в программе подбора что-то там и отбалансировано, но без наличия регуляторов перепада (динамических клапанов) на каждом этаже стояке такой системе будет жить трудновато.
Сообщение отредактировал Wiz - 23.9.2016, 10:08
|
|
|
|
|
|
|
|
23.9.2016, 11:30
|
Группа: Участники форума
Сообщений: 12924
Регистрация: 9.4.2014
Пользователь №: 229939

|
Цитата(Wiz @ 23.9.2016, 10:03)  Может в программе подбора что-то там и отбалансировано, но без наличия регуляторов перепада (динамических клапанов) на каждом этаже стояке такой системе будет жить трудновато. Если авт. балансировочники на стояке при подключении поквартирных разводок отсутствуют, то все действия по увеличению теплосъёма в любой квартире ухудшат отопление всех других квартир, подключ. к этому стояку.
|
|
|
|
|
|
|
|
23.9.2016, 12:39
|
Группа: Участники форума
Сообщений: 2660
Регистрация: 20.3.2005
Пользователь №: 570

|
Цитата то все действия по увеличению теплосъёма в любой квартире ухудшат отопление всех других квартир, подключ. к этому стояку. Смотря что это за действия. Если в рамках располагаемого перепада на этаже уменьшить потери в лежаке, но увеличить на туже величину потерь в самих приборах ничего страшного не должно произойти. У ТС зажат лежак, т.е. в нем потери больше чем на приборах, ну и как следствие циркуляция только через ближние приборы.
Сообщение отредактировал Wiz - 23.9.2016, 12:39
|
|
|
|
|
|
|
|
23.9.2016, 14:07
|
Группа: Участники форума
Сообщений: 25
Регистрация: 14.7.2016
Пользователь №: 301300

|
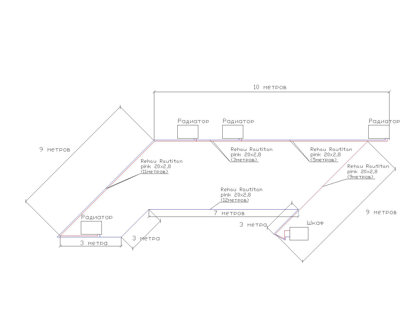
Вот прикинул как от застройщика. Труба БИР ПЕКС 20х2,8. А если коллекторная рассматривать то там получается: 1. Контур 12 метров 2. Контур 9 метров 3. Контур 14 метров 4. Контур 12 метров Все подводки к радиаторам и к шкафу, выполнены без фитингов. Плавные углы по направляющему железному углу rehau. Труба Rehau Rautitan pink 20х2,8.
Сообщение отредактировал tough - 23.9.2016, 14:10
Эскизы прикрепленных изображений
|
|
|
|
|
|
|
|
23.9.2016, 19:32
|
Группа: Участники форума
Сообщений: 4373
Регистрация: 4.12.2006
Из: Klaipeda
Пользователь №: 5034

|
Цедите информацию по чайной ложке в день. Вам видимо нравиться, что все вокруг в угадалку играют?
|
|
|
|
|
|
|
|
23.9.2016, 20:18
|
Группа: Участники форума
Сообщений: 1653
Регистрация: 22.1.2014
Из: Пенза
Пользователь №: 220488

|
Цитата(tough @ 23.9.2016, 14:07)  Вот прикинул как от застройщика. ... Про автоРПД предлагаете поиграть в угадайку? Можно было бы и фото выложить, как присоединена квартирная система к стояку. Если, конечно, Вам нужны корректные ответы, а не просто "а поговорить?". Есть ли автоРПД хотя бы на стояках - тоже будем гадать?
|
|
|
|
|
|
|
|
24.9.2016, 12:26
|
Группа: Участники форума
Сообщений: 101
Регистрация: 10.9.2011
Из: ЗМКД
Пользователь №: 121373

|
Цитата(tough @ 23.9.2016, 1:21)  ...последние радиаторы плохо грели... Цитата(tough @ 23.9.2016, 9:41)  Поджать пробовали, не помогало, просто хуже грели первые радиаторы. У какой системы изначально сопротивление больше? Коллекторной или двухтрубной? (четыре радиатора) Ответвление от стояка сталь полдюйма, у двухтрубки дальше идет труба 20х2,8... У Вас не просто двухтрубка, а ещё и попутное подключение - идеальный вариант для равномерного распределения теплоносителя. В связи с этим, вопрос: какой радиатор назвали "последним"? Скореее всего - последний по ходу теплоносителя. Учитывая, что все радиаторы по протоку находятся в одинаковых условиях, а хуже греют "последние" - напрашивается очевидный вывод: сопротивление разводки не имеет никакого отношения к Вашей проблеме, поскольку скорость движения воды по трубам слишком мала. Определяющим является остывание воды в подающей трубе (кстати, насколько хорошая у неё теплоизоляция?). При этом - чем сильнее "зажмете" "первые" радиаторы, тем меньше скорость протока, тем сильнее остынет вода, и тем холоднее будут "последние" радиаторы. Конечно, остывание воды в подводящих трубах практически не изменит общую теплоотдачу в квартире, но если Вам надо именно увеличить температуру "последних" радиаторов - проще всего усилить теплоизоляцию подающей трубы. И не надо ничего переределывать в разводке - застройщик сделал лучший вариант. Повторюсь: чем сильнее подожмете "первые" радиаторы - тем холоднее будут "последние". Естественно, вентили "последних" должны быть открыты полностью.
|
|
|
|
|
|
|
|
24.9.2016, 23:50
|
Группа: Участники форума
Сообщений: 33571
Регистрация: 4.12.2006
Из: 97
Пользователь №: 5032

|
Поскольку собственно ТС не есть сам спец в отоплении, а есть просто человек с квартирой, то вопрос он задал некорректно и даже не очень представляет что ему нужно. ответы на его вопросы очень просты. Что будет? Будет другая схема разводки квартирной в этой квартире дома с двухтрубной системой. У какой сопротивление меньше? У какой сделаете его меньшим, у такой схемы разводки оно и будет меньшим. Будет ли тепло? Как сделают, так и станет. Может и не станет. А далее.. в доме много народа переделало на лучевую схему у себя... и СО похоже просто отвандалена (вандалов хватает, но зато теперь столько небольших заказчиков по квартирам, которым хочется что б у них было все хорошо?  ) а что на стояках и насколько уже изменилась гидравлика СО и стояка в частности никто не знает. сколь перепад Р и Т на вводе в квартиру автор не знает, так что говорить далее можно только впустую. завариваем кофе и гущу бережем- скоро пригодится. Автор, а вам может хватать и однотрубки обыкновенной в вашей квартире. И любой из разновидностей двухтрубки и даже бифилярки.
|
|
|
|
|
|
|
|
26.9.2016, 1:09
|
Группа: Участники форума
Сообщений: 25
Регистрация: 14.7.2016
Пользователь №: 301300

|
Постараюсь объяснить, что я хочу узнать, а то всех запутал. Есть новый дом не полностью заселенный, 24 этаж, на каждом этаже 7 квартир, у каждой квартиры свой стояк отопления и индивидуальный шкаф. Дом разделен на две зоны отопления, первая с 2 по 13, вторая с 14 по 24 этаж. В подвале дома ИТП. От ИТП идут трубы примерно 80 диаметра, от них поднимаются стояки (узел А), то есть на одном стояке 12 квартир. По проекту к каждому шкафу отходят железные полудюймовые труб, от них в квартиру заходят трубы 20 x 2,8, система двухтрубная попутная. Прошлой зимой это вся система работала крайне не стабильно, не грелись крайние радиаторы. На стадии ремонта люди стали менять двухтрубную на коллекторную и проблема решалась в квартирах становилось тепло. Некоторые у кого оставалась двухтрубка начали ставить насосы и это приводило к тому, что на этажах выше вообще пропадала циркуляция. И вот меня тоже склонили к замене двухтрубки на коллекторную. Ход моих мыслей на тот момент был прост, я думал (и до сих пор так думаю) у коллекторной гидравлическое сопротивление меньше и если будут проблемы я просто немного прикрою свою систему. Так как нет углов, тройников, все повороты выполнены плавно, а длина трубы увеличена не критично. Всего четыре контура длиной 9 метров, два по 12 метров и 14 метров, общая длина трубы 94 метра. У двухтрубки получается тройников 6 шт. и три угла, общая длина трубы где то 65 метров. Вопрос, может ли критично повлиять такая переделка на всю систему? Будут ли проблемы на соседних этажах?
Сообщение отредактировал tough - 26.9.2016, 1:14
Эскизы прикрепленных изображений
|
|
|
|
|
|
|
|
26.9.2016, 1:28
|
Группа: Участники форума
Сообщений: 33571
Регистрация: 4.12.2006
Из: 97
Пользователь №: 5032

|
независимо от вида разводки по квартире- работать нормально не должно. Не тот пьезометр у системы, что б при такой схеме без хорошего сопротивления в разводке квартирной это смогло работать. балансировочники в шкафы квартирные и хорошее сопротивление в узел приборный(каждый) и во всем доме. а это большие деньги и их вам застройщик уже не даст(их у него уже нет на какие то решения проблем). Это ПИК похоже? Наследство от ААБ?
|
|
|
|
|
|
|
|
26.9.2016, 8:52
|
Группа: Участники форума
Сообщений: 1653
Регистрация: 22.1.2014
Из: Пенза
Пользователь №: 220488

|
Цитата(tough @ 26.9.2016, 1:09)  ... Ход моих мыслей на тот момент был прост, я думал (и до сих пор так думаю) у коллекторной гидравлическое сопротивление меньше и если будут проблемы я просто немного прикрою свою систему. Так как нет углов, тройников, все повороты выполнены плавно, а длина трубы увеличена не критично. Всего четыре контура длиной 9 метров, два по 12 метров и 14 метров, общая длина трубы 94 метра. У двухтрубки получается тройников 6 шт. и три угла, общая длина трубы где то 65 метров. Вопрос, может ли критично повлиять такая переделка на всю систему? Будут ли проблемы на соседних этажах? Хоть двухтрубную, хоть коллекторно-лучевую схему в квартире можно сделать с гидросопротивлением 5-50 кПа. Нет такого параметра у коллекторки или у двухтрубной, чтобы каждой из них было присуще свое гидросопротивление. Какими диаметрами труб и какой арматурой сделаете (и под какой график) - такое и будет гидросопротивление. Потому, Вам и говорили, что можно сделать и меньше и больше гидросопротивление хоть у двухтрубной, хоть у коллекторной. У меня есть подозрение, что проектировщика рассчитывавшего эту систему застройщик заставил убрать автоРПД на входе в каждую квартиру. Поэтому, любое изменение квартирных схем и даже настроек радиаторных термоклапанов вело к разбалансировке всего стояка. Давайте спросим у коллег. Спасёт ли описываемую СО стояка, установка, например, нерегулируемых на 10 кПа автоРПД на входе в каждую квартиру? Подозреваю, что нужны именно нерегулируемые (иначе будут обязательно их "крутить-вертеть"). Вот только непонятно, как заставить (уговорить) установить эти автоРПД тех жильцов, у которых с отоплением сейчас приемлемо (за счет неработы отопления на других этажах). Ведь если они сделали себе свои квартирные системы с гидросопротивлением ниже проектного, то теперь установка автоРПД приведет к ухудшению работы их квартирных систем (брали теплоносителя в несколько раз больше, чем рассчитано, а смогут забирать после установки автоРПД - только ограниченное количество). Цитата(инж323 @ 26.9.2016, 1:28)  независимо от вида разводки по квартире- работать нормально не должно. Не тот пьезометр у системы, что б при такой схеме без хорошего сопротивления в разводке квартирной это смогло работать. балансировочники в шкафы квартирные и хорошее сопротивление в узел приборный(каждый) и во всем доме. а это большие деньги и их вам застройщик уже не даст(их у него уже нет на какие то решения проблем). А ручные балансировочные клапаны спасут эту систему? Мне кажется, что потребуются автоРПД. Если не прав - поправьте пожалуйста.
Сообщение отредактировал Inchin - 26.9.2016, 8:52
|
|
|
|
|
|
|
|
27.9.2016, 10:08
|
Группа: Участники форума
Сообщений: 25
Регистрация: 14.7.2016
Пользователь №: 301300

|
Что такое автоРПД?
|
|
|
|
|
|
|
|
27.9.2016, 12:29
|
Группа: Участники форума
Сообщений: 12924
Регистрация: 9.4.2014
Пользователь №: 229939

|
автоматический регулятор перепада давления
|
|
|
|
|
|
|
|
27.9.2016, 13:08
|
Группа: Участники форума
Сообщений: 25
Регистрация: 14.7.2016
Пользователь №: 301300

|
Как я понял, система нашего дома сделана не грамотно и даже перекрытие одного радиатора ведет к разбалансировки системы. И спасет только установка автоРПД на входе каждой квартиры. Правильно?
|
|
|
|
|
|
|
|
28.9.2016, 8:13
|
Группа: Участники форума
Сообщений: 1653
Регистрация: 22.1.2014
Из: Пенза
Пользователь №: 220488

|
Цитата(tough @ 27.9.2016, 13:08)  Как я понял, система нашего дома сделана не грамотно и даже перекрытие одного радиатора ведет к разбалансировке системы. И спасет только установка автоРПД на входе каждой квартиры. Правильно? Да. У меня лично такое мнение, ИМХО. Причём автоРПД с фиксированной настройкой. Иначе опять всё жильцы сами же изуродуют. И уж тем более не ручные балансировочные клапаны. Хорошо было бы ещё и весь остальной проект гидравлически пересчитать. Такое ощущение, что гидравлику этой домовой системы никто и не рассчитывал. Что там ещё может быть "наворочено" можно только предполагать. Или ставить насосы в ИТП совершенно дикой мощности, получать обратку с дома с завышенной температурой (платить за это штрафы в ТСО), получать кавитационные шумы и прочие "прелести". П.С. Вот, к примеру, поставить на входы в квартиры автоРПД с фиксированным перепадом 10 кПа. А насосы в ИТП справятся обеспечить необходимый расход при имеющихся диаметрах трубопроводов и арматуры? Великая тайна сия есть.
Сообщение отредактировал Inchin - 28.9.2016, 8:20
|
|
|
|
|
|
|
|
28.9.2016, 15:59
|
Группа: Участники форума
Сообщений: 33571
Регистрация: 4.12.2006
Из: 97
Пользователь №: 5032

|
С ручными балансировочниками - вы сами уже себе ответ написали и он не вызывает возражений,хотя " если б их вандалы не крутили как им кажется правильным", то их хватило бы. Но, увы. впрочем и авто тоже не панацея в этом плане. По системе самой- проект скорее был норм, но видимо в процессе производства СМР претерпел ряд усовершенствований и оптимизаций по стоимостным параметрам.
Коллега один, он главный инж. УК карманной от застройщика считал так- да пусть уродуют, часть придет согласовывать. часть не придет, все равно мне потом восстанавливать. Так я им за денежку все что хош согласую, потом то надо будет ранее согласованное все равно как то учитывать и меры принимать, так хоть денежку поимел уже за будущие проблемы и нервотрепку с ними. А систему все одно потом не узнаешь, после всех инициатив с нею. переделывают даже в худшую сторону. И пасет в основном запорную арматуру, что б если что отключить проблемку.
|
|
|
|
|
|
|
|
28.9.2016, 16:57
|
Группа: Участники форума
Сообщений: 1653
Регистрация: 22.1.2014
Из: Пенза
Пользователь №: 220488

|
Цитата(инж323 @ 28.9.2016, 15:59)  Коллега один, он главный инж. УК карманной от застройщика считал так- да пусть уродуют, часть придет согласовывать. часть не придет, все равно мне потом восстанавливать. Так я им за денежку все что хош согласую, потом то надо будет ранее согласованное все равно как то учитывать и меры принимать, так хоть денежку поимел уже за будущие проблемы и нервотрепку с ними. Да, уж...  Это нужно иметь "талант" мздоимца... Чтобы на горе людском, себе мошну набивать...
|
|
|
|
|
|
1 чел. читают эту тему (гостей: 1, скрытых пользователей: 0)
Пользователей: 0
|
|
Реклама
ООО «Арктика групп» ИНН: 7713634274 | erid 2VtzqvpbUMg
ООО «УНИСПЛИТ» ИНН: 6453155081 erid:2VtzqxNcYBM
Реклама: ООО «СЛ-ЛАЗЕР» ИНН 7727447267 | erid: 2VtzqvEDgM7

Реклама: ООО «Зет-Логист» ИНН 5401982392 | erid: 2Vtzqw44UH9
Последние сообщения Форума
|