здравствуйте Уважаемы Форумчане!
ПРОШУ ПОМОЩИ
ПЫТАЮСЬ РАЗОБРАТЬСЯ В РАСЧЕТАХ И ПРОЕКТИРОВАНИИ СИСТЕМ ОТОПЛЕНИЯ И ВОДОСНАБЖЕНИЯ….
Основные понятия имеются, но в виде каши
Пытаюсь во всем разобраться,
ПРОШУ НЕ ПИНАЙТЕ СРАЗУ
Занимаюсь коттеджами
МОЖЕТ ИМЕТСЯ БРОШУРЫ, КАКИЕ ИЛИ ЛИЧНЫЕ ФАЙЛЫ-ПОМОЩНИКИ ПОСПОСОБСТВУЙТЕ А МОЖЕТ КАКИЕ ПРОГРАМКИ
Переводы единиц толковые
СПАСИБО
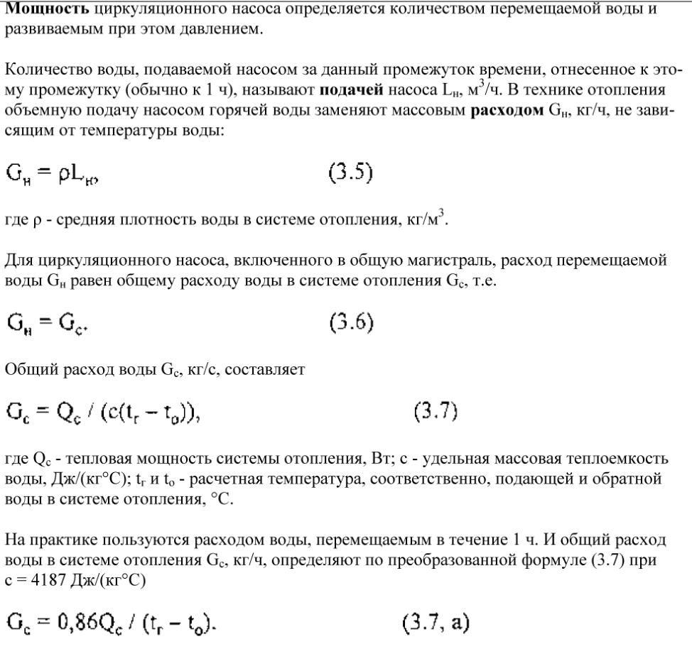
3. Расчет диаметра трубопровода в зависимости от скорости, основные формулы
ЗДЕСЬ СОВСЕМ НЕ ПОНЯТНО , Т.К. НА РАБОТЕ ДЕЛАЕМ ТУПО КАК СКАЗАЛИ В ПРЕДЕЛАХ 70-100ПА/М
И СКОРОСТЬ 1 М/С
А ХОЧЕТСЯ РАЗОБРАТЬ КАК ВСЕ ЭТО СЧИТАТЬ
ТАКЖЕ ПОЛЬЗУЮСЬ ПРОГОЙ ШЕВЕЛЕВА
Расчет гидравлических потерь давления в трубопроводе в зависамости от участка, какие именно должны быть?
Я так понял
потери давления составля 45...280 Па/м для полимерных трубопроводов и 60…480 Па/м для стальных водогазопроводных труб, при этом оптимальная область значений скоростей движения теплоносителя находится в пределах 0,3…0,7 м/с.
ВООБЩЕМ ПОКА В ГОЛОВЕ КАША
ПРОШУ НЕ ПИНАЙТЕ СРАЗУ
