Цитата(B_master @ 29.9.2016, 11:45)

Не устраивает вот чем: открытая система - это всегда свободный доступ кислорода в воду и, соответственно, в теплообменник котла, стенки ТА, короче - везде. А это - коррозия, котёл то - стальной.
Думаю, проблема с поступление кислорода в РБ - решаемая. Согласитесь, ведь не обязательно "открытый" РБ должен быть без верхней крышки как тазик. Советую делать его герметичным, но с уровнем-переливом (как в бачке унитаза перелив организован). И выход перелива пускать через сухой сифон из РБ в канализацию. Тогда в РБ кислород из атмосферы практически не будет поступать. Но в РБ давление не сможет быть выше атмосферного.
Т.е. хоть и называю РБ "открытым", но имею в виду именно вышеописанную его конструкцию. Поэтому, возможно, слово открытый, нужно брать в кавычки.
Цитата(B_master @ 29.9.2016, 11:45)

Это совершенно справедливо, но производители котла уже сделали резьбовые входы-выходы из него, есть ли смысл ставить трубы бОльшего диаметра, нежели эти самые выпуски?
У патрубков ТТкотла, будь они сделаны хоть 1" вместо 2", есть только местное сопротивление. Плюс сопротивление теплообменника само собой. А к общему сопротивлению первичного контура будет еще добавляться и удельное падение цирк.давления в трубах до ТА и обратно.
И на трубах "набегает" чаще всего гораздо большее сопротивление, чем на зауженных патрубках и на неполнопроходных кранах и на теплообменнике котла.
Поэтому, часто имеет смысл делать диаметр труб от котла больше, чем диаметр патрубков. И краны на котле поэтому часто бывает можно использовать для удешевления со стандартным проходом или даже меньше типоразмером.
Цитата(B_master @ 29.9.2016, 11:45)

Почему? Ну давайте рассуждать логически: котёл длительного горения имеет ёмкость теплоносителя - 70л. Рабочая температура теплоносителя в режиме рабочего горения ориентировочно +50...60гр. Ёмкость ТА - 230л. Кроме того, если даже предположить, что авария ЦН произойдёт на "взлёте" котла, то, во-первых, он не в состоянии будет вскипятить теплоноситель в ТА, даже если ничего не делать, а во-вторых, всегда можно "придушить" такой котёл, прикрыв заслонку забора воздуха.
Вы правы. Но давайте как-раз логически. Поставим априори, что система должна иметь "защиту от дурака". Поэтому, для безопасности эксплуатации и считаю, что теплоёмкость воды в ТА должна быть такой, чтобы взять в себя энергию сгорания максимально возможной закладки топлива в ТТкотел.
Исходя из этого можно подсчитать, какая емкость должна быть у ТА-гидроразделителя.
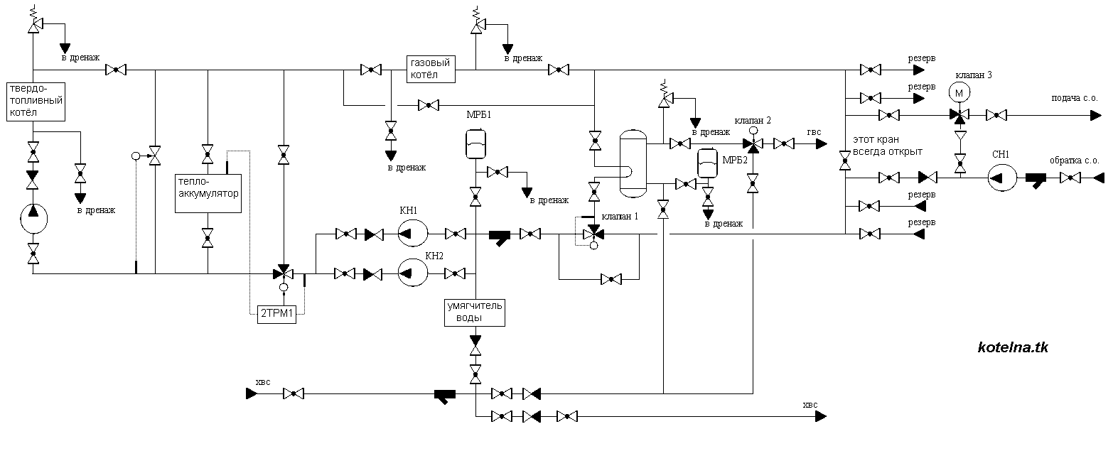
Теперь об открытости РБ. ТТкотел при приближении к температуре закипания уже начинает "пускать пузыри" в патрубок подачи и завоздушивает систему. Если РБ открытый, то он выполняет функция автовоздухоотводчика и система не завоздушится.
Если же РБ закрытый, то есть вероятность, что завоздушится насос со всеми вытекающими последствиями вплоть до взрыва котла.
Т.е. открытый (условно открытый) РБ выполняет две важные функции. Не даёт завоздушиться насосу, расположенному на подаче, и не даёт давлению в теплообменнике ТТкотла вырасти до величины, при которой теплообменник ТТкотла взорвёться как мина. Фото последствий взрыва котлов выкладывал выше по теме.
Цитата(B_master @ 29.9.2016, 11:45)

А зачем это надо? Зачем вообще в теплообменники радиаторов нужно нагнетать 2-6-16 бар? Зачем??? Чтобы их раздуло?
Не понял, что такое "теплообменники радиаторов". Понял, что Вы опечатались, и имели в виду вторичный контур ТА.
В таком случае "зайду с другой стороны". Часто требуются системы не только с ТТкотлом, но еще одновременно и с настенным газовым котлом. А для настенника статическое давление должно быть не менее 0,75 Бар (примерно). И для настенника давление может (должно) изменяться от 1,2 Бар до 2 Бар.
Для большинства же ТТкотлов, максимально допустимое давление в их теплообменнике не должно превышать 1,5 Бар.
Поэтому и приходится разделять первичный и вторичный контур ТА с помощью теплообменника. Также по ТЗ бывает необходимо в первичном контуре (в ТА, например емкостью 4000 литров) иметь обычную воду, а во вторичном контуре антифриз или дистиллированную воду (специальный теплоноситель).
Решить такую задачу, заданную в ТЗ, не представляю как, кроме как сделать в ТА теплообменник.
Цитата(B_master @ 29.9.2016, 11:45)

Сплошь и рядом их ставят, не понимаю, почему это плохо? ТА без теплообменника.
Не писал такого, что "ТА - плохо без теплообменника". Писал про другое, о чём уже и изложил свои мысли выше. Теплообменник в ТА иногда нужен, а иногда совершенно не нужен.
А если "толпа" вокруг Вас утверждает, что Земля плоская, то тут никуда не денешься. Не спорьте с толпой (иначе Вас сожгут на костре как Джордано Бруно), а делайте молча и спокойно не так как "сплошь и рядом их ставят", а как правильно. Возвысьтесь в своём самосознании над толпой! И делайте, не как толпа "всем так делает и никто не жаловался", а так, как будет правильно.